Vishay Semiconductors Étage de puissance intégré SiC653A 50 A VRPower®
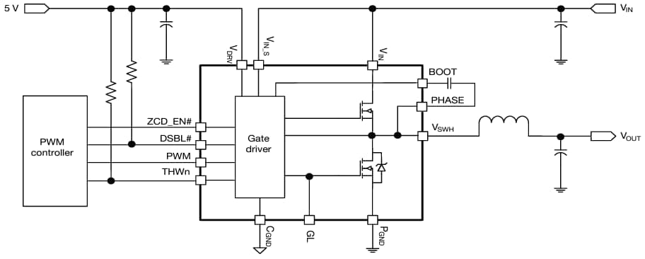
Vishay Semiconductors SiC653A 50A VRPower® Integrated Power Stage is optimized for synchronous buck applications, offering high current, efficiency, and power density. The Vishay Semiconductors SiC653A is packaged in a compact 5mm x 5mm MLP and enables voltage regulators to deliver up to 50A continuous current per phase. Featuring Vishay’s Gen IV TrenchFET MOSFET technology, the SiC653A minimizes switching and conduction losses for superior performance. Its advanced gate driver IC includes high-current driving capability, adaptive dead-time control, an integrated bootstrap Schottky diode, thermal warning (THWn) for temperature monitoring, and zero current detection to enhance light-load efficiency. The driver supports tri-state PWM, 3.3V and 5V logic and is compatible with various PWM controllers.Caractéristiques
- Boîtier PowerPAK® MLP55-31L amélioré thermiquement
- Technologie MOSFET Gen V et MOSFET côté bas avec diode Schottky intégrée
- Délivre plus de 50 A de courant continu, 70 A de crête (10 ms) et 100 A de crête (10 μs)
- Efficacité maximale de 95 %
- Fonctionnement à haute fréquence jusqu'à 1,5 MHz
- MOSFET de puissance optimisés pour l'étage d'entrée de 12 V
- Logique PWM 3,3 V et 5 V avec trois états et blocage
- Contrôle de la détection du courant zéro pour améliorer l'efficacité de la charge légère
- Faible temps de propagation du PWM (<20 ns)
- Indicateur de moniteur thermique
- Protection contre le verrouillage en cas de sous-tension
- Les applications comprennent les VRD multiphases pour le CPU, le GPU et la mémoire
TYPICAL APPLICATION
Publié le: 2024-11-19
| Mis à jour le: 2024-12-16
