Vishay Commutateur eFuse remplaçable à chaud SiC32309
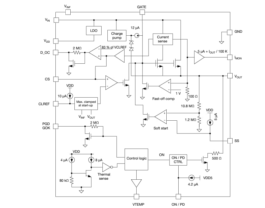
Le commutateur Vishay SiC32309 pilote jusqu'à 60 A de courant continu par dispositif. Le commutateur eFuse limite le courant d’appel à la charge lorsqu’une carte de circuit est insérée dans une source d’alimentation de panneau arrière sous tension, limitant ainsi la chute de tension du panneau arrière.Le SiC32309 de Vishay offre de nombreuses fonctionnalités pour simplifier les conceptions de systèmes. Il offre une solution intégrée pour surveiller le courant de sortie et la température de la puce, éliminant le besoin d’une résistance shunt de détection de courant externe, d’un MOSFET de puissance et d’un dispositif de détection thermique. Le SiC32309 détecte la grille FET de puissance, la source, les conditions de court-circuit de drain et la rétroaction au contrôleur. Le SiC32309 peut fonctionner en parallèle pour les applications à courant plus élevé.
Le SiC32309 est conçu dans un boîtier PowerPAK MLP32-55.
Caractéristiques
- Plage d’entrée de fonctionnement de 4,5 V à 18 V
- Tolérance d’entrée maximale garantie de 25 V
- Courant de sortie maximal de 60 A
- Commutateur intégré avec RDS (on) plus faible de 0,6 mΩ
- Pilote MOSFET intégré
- Détection de courant intégrée avec sortie de détection
- Sortie de détection de courant séparée utilisée pour programmer la valeur de surintensité
- Démarrage progressif et délai d’insertion intégrés
- Protection contre les courts-circuits de sortie
- Protection contre les surchauffes
- Diagnostics de santé des fusibles intégrés
- Rapport d’état des défaillances
- Fonctionnement en parallèle pour les applications à courant plus élevé
- Rapport de température analogique
- Disponible en boîtier PowerPAK MLP32-55
Applications
- Hot-swap
- Cartes PC
- Lecteurs de disque
- Serveurs
- Applications réseaux
CIRCUIT D'APPLICATION STANDARD
Schéma fonctionnel
Publié le: 2024-10-31
| Mis à jour le: 2025-01-20
