Vishay Semiconductors Carte de démonstration Si786
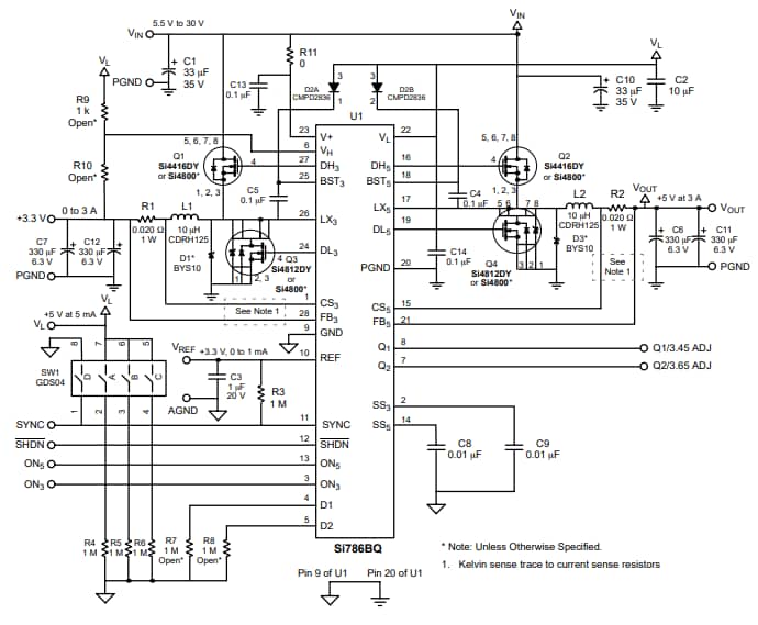
La carte de démonstration Si786 de Vishay / Siliconix convertit l'énergie d'une batterie ou la sortie d'un convertisseur mural CA-CC en tensions d’alimentation de 5 V et 3,3 V. Le contrôleur d'alimentation à double sortie Si786 est intégré avec deux contrôleurs abaisseurs, des régulateurs linéaires de micropuissance de 5 V et 3,3 V, et deux comparateurs pour les ordinateurs portables. Le régulateur linéaire de micropuissance maintient la gestion de l'énergie et les circuits de sauvegarde en vie pendant l'arrêt des convertisseurs abaisseurs . Les comparateurs fournissent une tension suffisante pour renforcer la grille d'un FET à canal n à faible résistance à l'enclenchement, utilisé pour la commutation de l'alimentation vers les différentes zones du système. La carte Si786 fonctionne sur une plage de tension d’entrée de 5,5 V à 30 V.Caractéristiques
- Convertisseurs abaisseurs synchrones 5 V et 3,3 V
- Courant de repos inférieur à 500 μA
- Courant d’arrêt de 25 μA
- Plage de fonctionnement de l'entrée de 5,5 V à 30 V
Circuit d'application
Publié le: 2024-01-09
| Mis à jour le: 2024-03-07
