Vishay / Siliconix Commutateurs analogiques SPDT quadruples de précision DG333A/DG333AL
Les commutateurs analogiques SPDT (unipolaires/bidirectionnels) de précision DG333A et DG333AL de Vishay / Siliconix se composent de quatre commutateurs analogiques SPDT contrôlés indépendamment. Ces commutateurs monolithiques sont conçus pour contrôler les signaux analogiques avec une grande précision. Les DG333A et DG333AL minimisent les erreurs de mesure en offrant une faible résistance à l'état passant (25 Ω standard), une faible fuite (20 pA standard) et une performance à un faible niveau d'injection de charge. Le DG333AL dispose également d'une exploitation à micro-puissance (<1 μw standard),="" idéale="" pour="" les="" systèmes="" fonctionnant="" sur="" batterie.="">1 μw>Une conception améliorée de compensation de l'injection de charge minimise les transitoires de commutation. Ces commutateurs peuvent gérer des signaux allant jusqu'à ±22 V et ont un courant continu amélioré de 30 mA. Fabriqués selon le procédé CMOS HVSG-2 exclusif de Vishay / Siliconix, les commutateurs DG333A et DG333AL offrent des vitesses plus élevées et une consommation d'énergie réduite. Une couche épitaxiale empêche le verrouillage. Chaque commutateur conduit aussi bien dans les deux directions lorsqu'il est allumé. Lorsqu'ils sont éteints, les commutateurs bloquent les tensions jusqu'aux niveaux de l'alimentation électrique.
Caractéristiques
- Plage de signal analogique rail à rail
- Interface logique simple
- Haute précision
- Transitoires minimes
- Faible distorsion
- Consommation d'énergie réduite
- Fiabilité améliorée
- Action de commutation sans chevauchement
- Plage de tension d'alimentation ±22 V
- Logique compatible CMOS et TTL
- Résistance à l'état passant de 25 Ω
- Résistance à l'état passant adaptée entre les canaux (<>
- Résistance à l'état passant constante sur la plage du signal analogique (Δ<>
- Injection de charge faible de 1 pC
- Fuite faible de 0,2 nA
- Commutation rapide de 175 ns
- Exploitation avec alimentation simple de 5 V à 40 V
- Tolérance DES de >2 kV par 3015.x
- Faible puissance de <>
- Courant maximum de 30 mA (toute borne)
- Plage de température de fonctionnement de -40 °C à +85 °C
- Options de boîtier : DIP en plastique à 20 broches, SOIC à corps large ou TSSOP
Applications
- Commutation audio
- Équipement de test
- Instrumentation portable
- Systèmes de communication
- PBX, PABX
- Périphériques informatiques
- Systèmes de mémoire de masse
- Réseaux à condensateurs commutés
- Systèmes alimentés par batterie
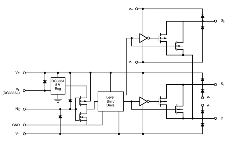
Schéma fonctionnel/Configuration PIN
Schéma
Publié le: 2024-11-22
| Mis à jour le: 2024-12-04
