Vishay Conception de référence de convertisseur CC-CC bidirectionnel 3 kW
La conception de référence de convertisseur CC-CC bidirectionnel 3 kW de Vishay dispose de six étages de puissance modulaires capables de 500 W chacun. Le convertisseur CC-CC bidirectionnel 3 kW 48V/12V évolutif est conçu à l’aide d’un substrat métallique isolé (IMS) avec un dissipateur thermique pour l’étage de puissance. Une carte contrôleur FR4 standard est montée sur le dessus et comprend les six étages de puissance. À mesure que la popularité des systèmes réseau à double carte (véhicules avec un bus 12 V et 48 V) augmente, les convertisseurs CC-CC bidirectionnels haute puissance 48 V vers 12 V sont devenus des éléments clés de l’architecture des automobiles. Pour optimiser l’efficacité globale d’un véhicule, l’énergie doit être transférée dans l’une ou l’autre direction entre les batteries 12 V et 48 V, en fonction des exigences électriques du véhicule et de l’état de la batterie. Généralement, les conceptions de convertisseurs ne peuvent pas fonctionner à un rendement maximal sur une large plage de puissance. Cependant, cette conception de référence de Vishay utilise six étages de puissance modulaires capables de 500 W chacun.Caractéristiques
- Utilise des circuits IMS avec dissipateur thermique pour l’étage de puissance
- La carte contrôleur FR4 Standard est montée sur
- Six étages de puissance modulaires capables de 500 W chacun
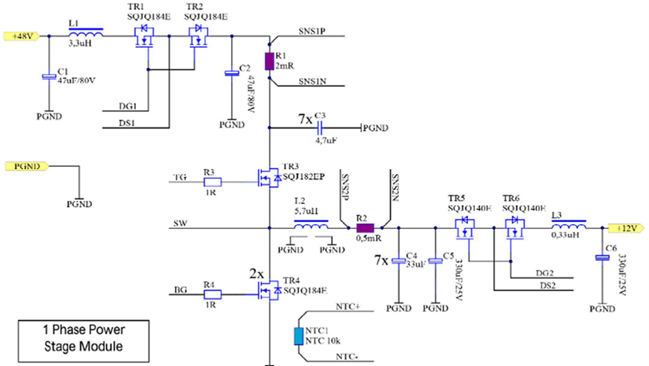
Schéma de principe
Vidéos
Image 3D
Ressources supplémentaires
Publié le: 2023-07-18
| Mis à jour le: 2023-08-08
