Texas Instruments Module d'évaluation de charge et PD USB-PD - CHG - EVM-01
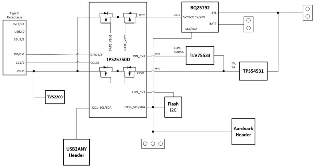
Le module d'évaluation (EVM) PD et d'évaluation de charge (EVM) USB-PD - CHG - EVM-01 de Texas Instruments est utilisé pour évaluer le composant bq25792 et le dispositif TPS25750 ensemble. Le bq25792 est un dispositif intégré de gestion de charge de batterie buck-boost en mode commuté en boîtier QFN (HOTROD), conçu pour les batteries Li-ion et Li-polymère de 1 à 4 cellules de 3,6 à 24 V. Le TPS25750 est un contrôleur USB Type-C et PD capable de fournir et de dissiper 20 V/5 A en interne. L'interface série I2C permet au contrôleur PD de piloter le chargeur de batterie et d'être piloté simultanément par un hôte. Cette caractéristique fait de la combinaison une solution véritablement flexible. L'USB-PD-CHG-EVM-01 de Texas Instruments n'inclut pas l'USB2ANY (qui doit être commandé séparément), qui est nécessaire pour une interface supplémentaire avec un chargeur de batterie.Caractéristiques
- Évalue facilement la combinaison d'un chargeur buck-boost à mode commutation 5 A à haut rendement et d'un contrôleur USB Type-C et PD avec des commutateurs intégrés
- Utilisation du connecteur Aardvark ™ pour modifier les paramètres de flash DU contrôleur PD afin de répondre à la configuration souhaitée par l'utilisateur
- Utilisation de lignes I2C internes embarquées entre le contrôleur PD et le chargeur de batterie pour programmer le chargeur de batterie sans autre chose qu'une mémoire flash à usage unique
- Petite taille de solution pour mettre en évidence la conception compacte en utilisant les deux circuits intégrés choisis
Schéma fonctionnel
Publié le: 2021-03-16
| Mis à jour le: 2025-02-27
