Texas Instruments Module d'évaluation ULN2003ADEVM
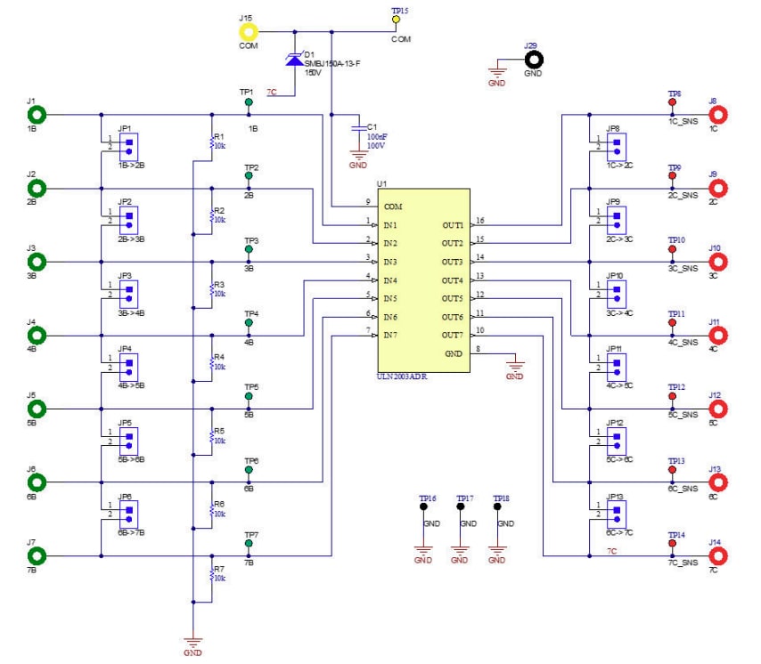
Le module d'évaluation ULN2003ADEVM de Texas Instruments est utilisé pour évaluer les performances et la fonctionnalité des réseaux de transistors Darlington ULN2003A. Ce module offre un moyen transparent de connecter les alimentations électriques aux entrées du collecteur du composant. L'ULN2003ADEVM comprend des cavaliers utilisés pour mettre en parallèle des canaux afin d'obtenir une capacité de courant supplémentaire. Ce module est utilisé dans des applications telles que les pilotes de marteaux, les pilotes de lampe, les pilotes de relais, les pilotes de ligne et les pilotes d'affichage.Caractéristiques
- Compatible avec la version SOIC (version D) du dispositif ULN2003A
- Résistances de tirage bas à chaque entrée de contrôle pour garantir que les signaux INx ne flottent pas
- Cavaliers pour mettre en parallèle les canaux afin d'augmenter les capacités en courant
Applications
- pilotes de marteaux
- Pilotes de lampes
- Pilotes de relais
- Pilotes de lignes
- Pilotes d'affichage
Schéma
Publié le: 2024-04-22
| Mis à jour le: 2025-02-22
