Texas Instruments Contrôleurs PWM en mode courant UCCx8C5x/UCCx8C5x-Q1
Les contrôleurs PWM en mode courant UCCx8C5x/UCCx8C5x-Q1 de Texas Instruments offrent une solution à haute performance capable de piloter des MOSFET Si et SiC dans diverses applications. L'UCCx8C5x/UCCx8C5x-Q1 est une version plus efficace et plus robuste de l'UCCx8C4x/UCCx8C4x-Q1. Ces composants fournissent des seuils UVLO uniques qui permettent un fonctionnement MOSFET SiC fiable (UCC28C56-59) et des seuils UVLO existants pour une prise en charge continue du MOSFET Si (UCCx8C50-55).Les contrôleurs PWM en mode courant UCCx8C5x/UCCx8C5x-Q1 de TI sont disponibles en boîtiers VSSOP (DGK) à 8 broches et SOIC (D) à 8 broches.
Caractéristiques
- Options de verrouillage de sous-tension pour prendre en charge les applications MOSFET Si et SiC
- Fonctionnement à fréquence fixe maximale de 1 MHz
- Courant de démarrage de 50 μA, 75 μA maximum
- Faible courant de fonctionnement de 1,3 mA (à FOSC = 52 kHz)
- Limitation rapide de surintensité cycle par cycle de 35 ns
- courant de pilotage de crête ±1 A
- Sortie rail-à-rail
- Temps de montée de 25 ns
- Temps de descente de 20 ns
- Tension maximale absolue de 30 V VDD
- Référence d'amplificateur d'erreur précise de ±1 %, 2,5 V
- Remplacement direct et compatible broche à broche pour UCCx8C4x
- Compatible avec la sécurité fonctionnelle
- Documentation disponible pour aider à la conception de systèmes de sécurité fonctionnels
- Homologué AEC-Q100 avec les résultats suivants (-Q1)
- Température de dispositif de classe 1 de -40 °C à +125 °C
- Niveau 2 de classification de dispositif HBM ±2 kV
- Niveau de classification d'appareil C4B dispositif 750 V
Applications
- Convertisseurs de puissance isolés asymétriques CC-CC ou hors ligne à usage général
- Alimentation auxiliaire pour convertisseurs de puissance solaires, entraînements à moteur et systèmes de stockage d'énergie
- Alimentation électrique isolée pour stations de chargement EV
Fiches techniques
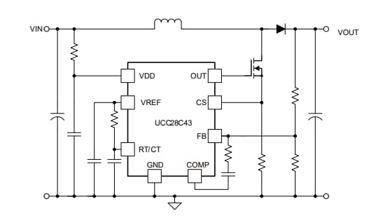
Application simplifiée
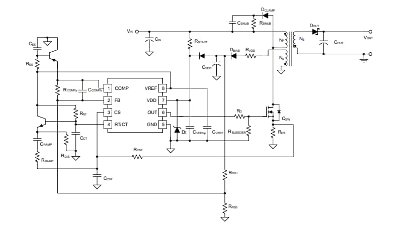
Application automobile standard
Publié le: 2022-12-23
| Mis à jour le: 2023-04-25
