Texas Instruments Commandes de grilles côté bas UCC5713x/UCC5713x-Q1
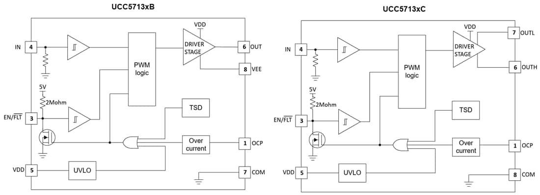
Les commandes de grilles côté bas haute vitesse UCC5713x/UCC5713x-Q1 de Texas Instruments sont des commandes de grilles côté bas monocanal, haute performance, capables d’actionner efficacement les commutateurs de puissance MOSFET, IGBT et SiC. Les UCC5713x/UCC5713x-Q1 ont une puissance de commande de pointe standard de 3 A.L'UCC5713x de Texas Instruments assure la protection contre les surintensités grâce à la broche OCP. Lorsqu'un signal de surintensité est détecté sur la broche OCP, le circuit interne abaisse la broche EN/FLT pour signaler un défaut et forcer la sortie à l'état bas. Un circuit de mise à niveau externe sur l’EN/FLT est nécessaire pour une exploitation normale du pilote. En tirant l’EN/FLT vers le bas, le pilote sera désactivé. L’EN/FLT signalerait également le défaut de verrouillage de basse tension (UVLO) sur VDD et le défaut de surtempérature. L’UCC5713x offre des options UVLO de 8 V et 12 V pour les applications SiC et IGBT.
Caractéristiques
- Courants de sortie standard 3 A dissipateur et 3 A source
- Seuil de protection contre les surintensités (OCP) de 500 mV
- Broche unique pour la sortie de défaut et l'activation
- Temps de réponse de détection des surintensités et temps d'acquittement des défaillances programmables
- Tension VDD maximale absolue de 30 V
- Seuil UVLO serré pour une flexibilité de polarisation
- Retard de propagation standard de 26 ns
- Pilote autoprotégé avec fonction d’arrêt thermique à 180 °C
- Disponible dans un boîtier SOIC-8 de 5 mm x 4 mm
- Plage de température de fonctionnement de jonction de –40 °C à 150 °C
Applications
- Correction du facteur de puissance (PFC) à commande numérique
- Climatisation
- Appareils ménagers
- Entraînements à moteur
- Pilote de grille côté bas à usage général pour les topologies monophasées
Ressources supplémentaires
Schémas fonctionnels
Publié le: 2025-12-12
| Mis à jour le: 2025-12-24
