Texas Instruments Commandes de grilles côté bas UCC5710x/UCC5710x-Q1
Les commandes de grilles côté bas à grande vitesse UCC5710x/UCC5710x-Q1 de Texas Instruments sont des commandes de grille IGBT/SiC côté bas à canal unique, à haute performance, pour les applications automobiles à haute puissance telles que les chauffages CTP, les convertisseurs de traction, les circuits de décharge active et d'autres sous-systèmes auxiliaires. Elles offrent des caractéristiques de protection, notamment le verrouillage en cas de sous-tension (UVLO), la protection contre la désaturation (DESAT), le signalement de défaut et la protection contre coupure thermique. L'UCC5710x/UCC5710x-Q1 a une puissance de crête standard de 3 A et peut supporter –5 V sur ses entrées, ce qui améliore la robustesse des systèmes avec un rebond de terre modéré. Les entrées peuvent être connectées à la plupart des sorties de contrôleur pour une flexibilité de contrôle maximale et sont indépendantes de la tension d'alimentation. En fonction des différentes configurations des broches, la large plage de tension de l'alimentation de polarisation fournie dans l'UCC5710xB/UCC5710xB-Q1 permet d'obtenir une tension bipolaire. Une sortie précise de 5 V est disponible avec l'UCC5710xB/UCC5710xB-Q1. Les dispositifs UCC5710x-Q1 de Texas Instruments sont qualifiés AEC-Q100 pour les applications automobiles.Caractéristiques
- Courants de sortie source de 3 A et absorbé de 3 A standard
- Protection DESAT avec délai programmable
- Arrêt progressif en cas de défaut
- Tension maximale absolue VDD de 30 V
- Broches d'entrée et de validation capables de supporter jusqu'à -5 V
- Seuils UVLO serrés pour une flexibilité de polarisation
- Retard de propagation standard de 25 ns
- Pilote d'autoprotection avec fonction de coupure thermique
- Large plage de tension
- Disponibles dans un boîtier SOIC-8 de 5 mm × 4 mm
- Plage de température de fonctionnement de jonction de -40 °C à +150 °C
Applications
- Chauffages CTP pour véhicule électrique hybride et véhicule électrique
- Onduleurs de traction
- Chargeurs résidentiels pour VE
- Commandes de moteurs
- Compresseurs HVAC
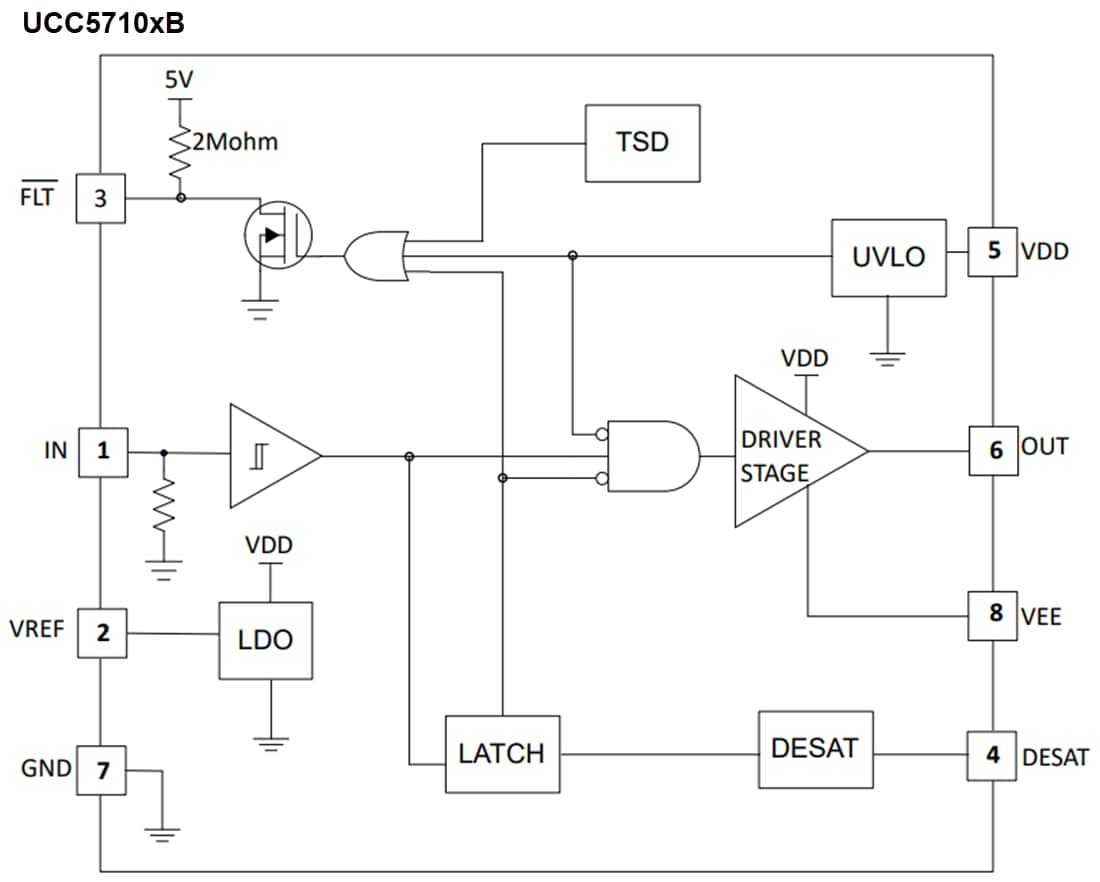
Schéma fonctionnel simplifié
Publié le: 2024-08-14
| Mis à jour le: 2025-06-13
