Texas Instruments Pilote de grille côté bas UCC57102Z/UCC57102Z-Q1
Le pilote de grille côté bas UCC57102Z/UCC57102Z-Q1 de Texas Instruments est conçu pour piloter les MOSFET, les MOSFET SiC et les commutateurs de puissance IGBT avec des courants source de 3 A et dissipateur de 3 A crête. Ce pilote monocanal et haut débit comprend le temps de détection DESAT et une fonction de rapport de défaillance sur le côté basse tension du DSP/MCU. Le pilote UCC57102Z-Q1 dispose d'une excellente capacité de pilotage rail à rail et de gestion des transitoires sur la sortie grâce aux courants inverses. Ce pilote offre également une force d'entraînement de pointe standard de 3 A et peut gérer -5 V sur les entrées. Le pilote UCC57102Z/UCC57102Z-Q1 est qualifié AEC-Q100 pour les applications automobiles. Ce pilote est utilisé dans les chauffages CTP, convertisseurs de traction, les entraînements à moteur et les sous-systèmes auxiliaires. Les dispositifs UCC57102Z-Q1 sont qualifiés AEC-Q100 pour les applications automobiles.Caractéristiques
- Applications automobiles qualifiées AEC-Q100 (UCC57102Z-Q1)
- Courants de sortie source de 3 A et dissipateur de 3 A standard
- Protection DÉSAT avec délai programmable
- Retard de propagation standard de 26 ns
- Arrêt progressif lorsqu'une défaillance se produit
- Tension maximale absolue VDD de 30 V
- Broches d'entrée et d'activation capables de résister jusqu'à -5 V
- Seuils de verrouillage de sous-tension serrés pour une flexibilité de polarisation
- Pilote auto-protégé avec fonction d'arrêt thermique
- Large plage de tension de polarisation
- Disponible dans un boîtier SOIC-8 de 5 mm x 4 mm
- Plage de température de fonctionnement de jonction de -40 °C à 150 °C
Applications
- Chauffages CTP HEV/EV
- Onduleurs de traction
- Chargeurs résidentiels pour VE
- Commandes de moteurs
- Compresseurs HVAC
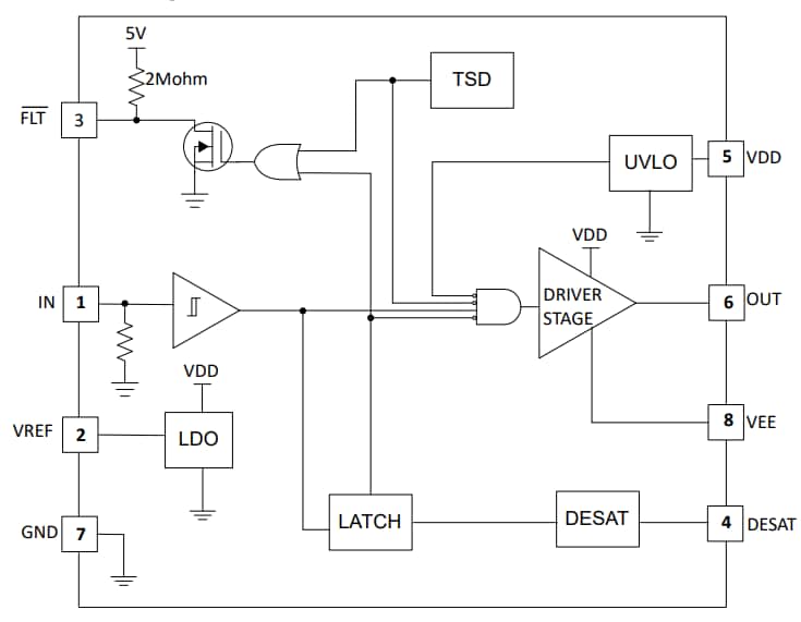
Schéma fonctionnel
Schéma d'application simplifié
Fiches techniques
Ressources supplémentaires
Publié le: 2025-01-17
| Mis à jour le: 2025-05-06
