Texas Instruments Module d’alimentation CC/CC ultra-compact UCC33020-Q1
Le module d’alimentation CC/CC ultra-petit UCC33020-Q1 de Texas Instruments est un module homologué pour l’automobile avec une technologie de transformateur intégrée conçue pour fournir 1 W de puissance de sortie isolée. Ce module fonctionne avec une plage de tension d’entrée de 3 V à 5,5 V et régularise la tension de sortie de 5 V avec une marge de manœuvre sélectionnable de 5,5 V. Le module d’alimentation UCC33020-Q1 présente une valeur d’isolation de 3 kVRMS, une capacité de surtension de 6,5 kVPK, une immunité transitoire en mode commun de 200 V/ns et une tension de fonctionnement de 1159 VPK. Ce module d’alimentation est disponible dans un boîtier VSON miniaturisé et à profil bas (4 mm x 5 mm) avec une hauteur de 1 mm et une distance d’isolement et une ligne de fuite > 4,1 mm. Les dispositifs UCC33020-Q1 sont qualifiés AEC-Q100 pour les applications automobiles.Le module d’alimentation UCC33020-Q1 intègre des fonctionnalités de protection pour une robustesse accrue du système, active des broches avec des mécanismes de signalement des défauts, une protection contre les courts-circuits et un arrêt thermique. Les applications typiques incluent des systèmes de gestion de batterie (BMS), des convertisseurs CC et OBC de véhicules électriques/véhicules électriques hybrides, une polarisation isolée pour une tension isolée et des détecteurs de courant ainsi qu’une polarisation isolée pour des isolateurs numériques.
Caractéristiques
- Puissance de sortie maximale de 1 W
- Plage d’exploitation de tension d’entrée de 3 V à 5,5 V
- Tension de sortie régulée sélectionnable de 5 V, 5,5 V
- 5 V : courant de charge disponible de 200 mA
- Réglage de charge standard de 0,5 %
- Régulation de ligne standard de 4 mV/V
- Barrière d’isolation robuste :
- Isolation nominale de 3 kVRMS
- Capacité de surtension de 6,5 kVPK
- Tension de fonctionnement de 1159 VPK
- Immunité transitoire en mode commun de 200 V/ns
- Module CC/CC isolé à haute densité de puissance avec technologie de transformateur intégrée
- Modulation adaptative à spectre étalé (SSM)
- Respect des émissions de la classe 5 CISPR-25
- Immunité aux champs magnétiques puissants
- Protection contre les surcharges et les courts-circuits
- Arrêt thermique
- Démarrage progressif à faible courant d’appel
- Activer la broche avec mécanisme de signalement des défauts
- Certifications de sécurité planifiées :
- DIN EN CEI 60747-17 (VDE 0884-17)
- Programme de reconnaissance des composants UL 1577 / CSA
- Certifications CEI 62368-1 et CEI 60601-1
- Homologués AEC-Q100 avec les résultats suivants :
- Température de fonctionnement ambiante de -40 °C à 125 °C (température du dispositif de classe 1)
- Compatible avec la sécurité fonctionnelle :
- Documentation disponible pour aider à la conception de systèmes de sécurité fonctionnels
- Boîtier VSON-12 (4 mm x 5 mm)
Applications
- Systèmes de gestion de batterie (BMS)
- Convertisseur CC/CC et BCO pour véhicules hybrides et électriques
- Polarisation isolée pour tension isolée et détecteurs de courant
- Polarisation isolée pour isolateurs numériques,
- Polarisation isolée pour émetteurs-récepteurs isolés RS-485 RS-422 et CAN
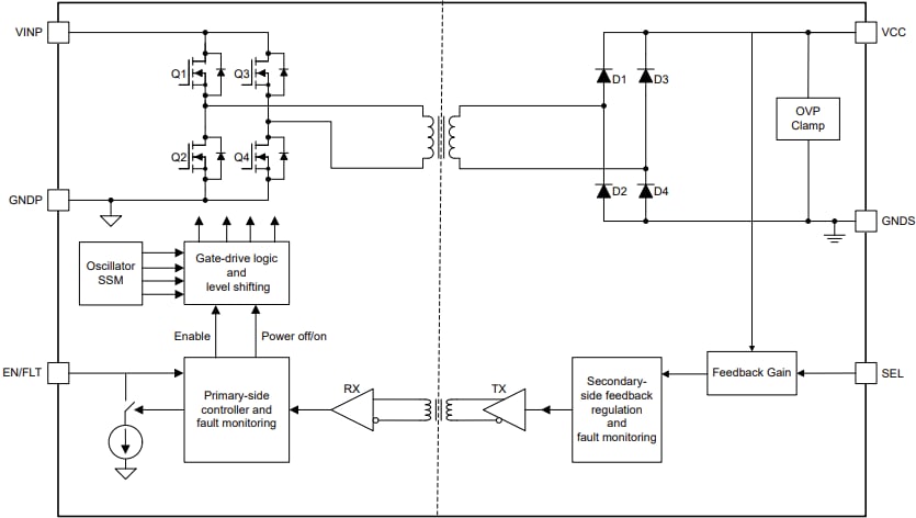
Schéma fonctionnel
Schéma
Ressources supplémentaires
Publié le: 2025-01-29
| Mis à jour le: 2025-09-12
