Texas Instruments UCC29950 CCM PFC & LLC Combo Controller
Texas Instruments UCC29950 CCM PFC & LLC Combo Controller provides all the control functionality for an AC-to-DC converter. It includes a CCM boost Power Factor Correction (PFC) stage followed by an LLC converter stage. The controller is optimized to allow ease of use. Proprietary CCM PFC algorithms enable the system to achieve high efficiency, smaller converter size with high power factor. The integrated LLC controller enables a high-efficiency DC-to-DC conversion stage utilizing soft switching for low EMI noise. Integration of PFC control and LLC control in a combo controller allows the control algorithms to take advantage of information from both stages. The controller includes a control circuit for start-up using a Depletion Mode MOSFET with internal device power management that minimizes external component requirements and helps lower system implementation costs.Features
- High efficiency PFC and half-bridge resonant LLC combo controller
- Continuous Conduction Mode (CCM) boost power factor correction
- Supports self-bias or auxiliary (external) bias mode of operation
- PFC Loops fully internally compensated
- PFC Stage design in 3 easy steps (design voltage feedback, current feedback and power stage)
- Fixed 100kHz PFC frequency with dithering for ease of EMI compliance
- True input power limit, independent of line voltage
- Fixed LLC frequency operating range of 70kHz to 350kHz
- Dead-time varied across load range for LLC half-bridge power stage to extend ZVS range
- Three-level LLC over-current protection
- Hiccup mode operation for continuous overload and short-circuit power protection
- Low standby power consumption enabled by active control of high-voltage start-up MOSFET and X-cap discharge function
- Built in soft-start and converter sequencing to simplify design
- AC line brownout protection, with fail indicator
- PFC bus over-voltage and under-voltage protection
- Over-temperature protection
- External gate drivers for scalability with power level
- SOIC-16 Package
Applications
- Offline AC-to-DC server power supplies (80 PLUS® bronze/silver/gold)
- Industrial DIN rail and open frame power supplies
- Gaming and printer power
- High-density adapters
- Lighting drivers
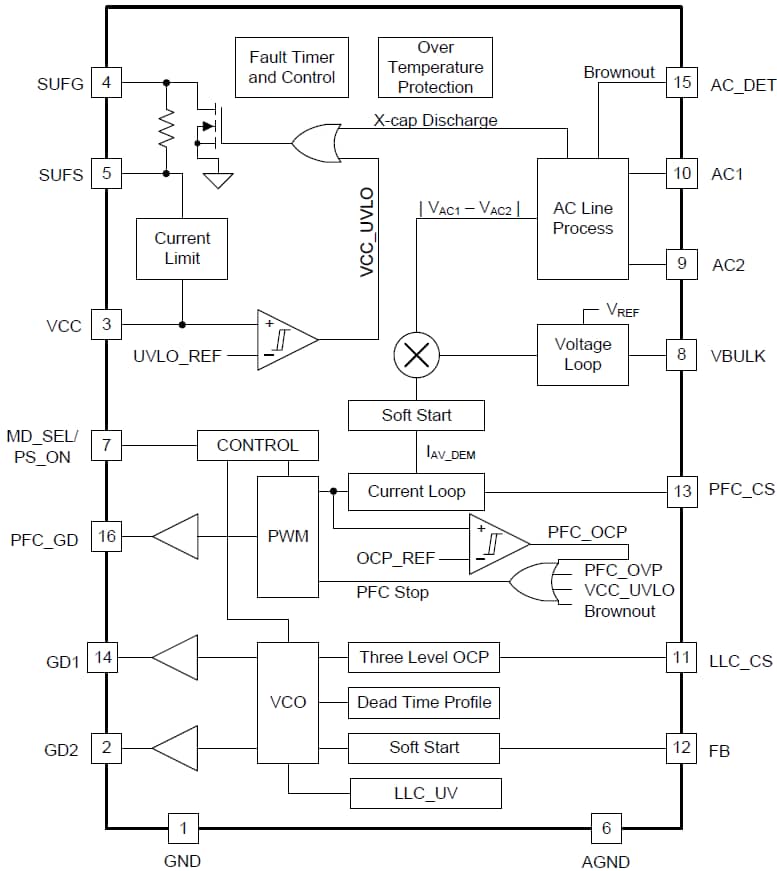
Functional Block Diagram
Publié le: 2015-04-22
| Mis à jour le: 2023-10-05
