Texas Instruments Contrôleurs Flyback à limitation active (ACF) UCC28782
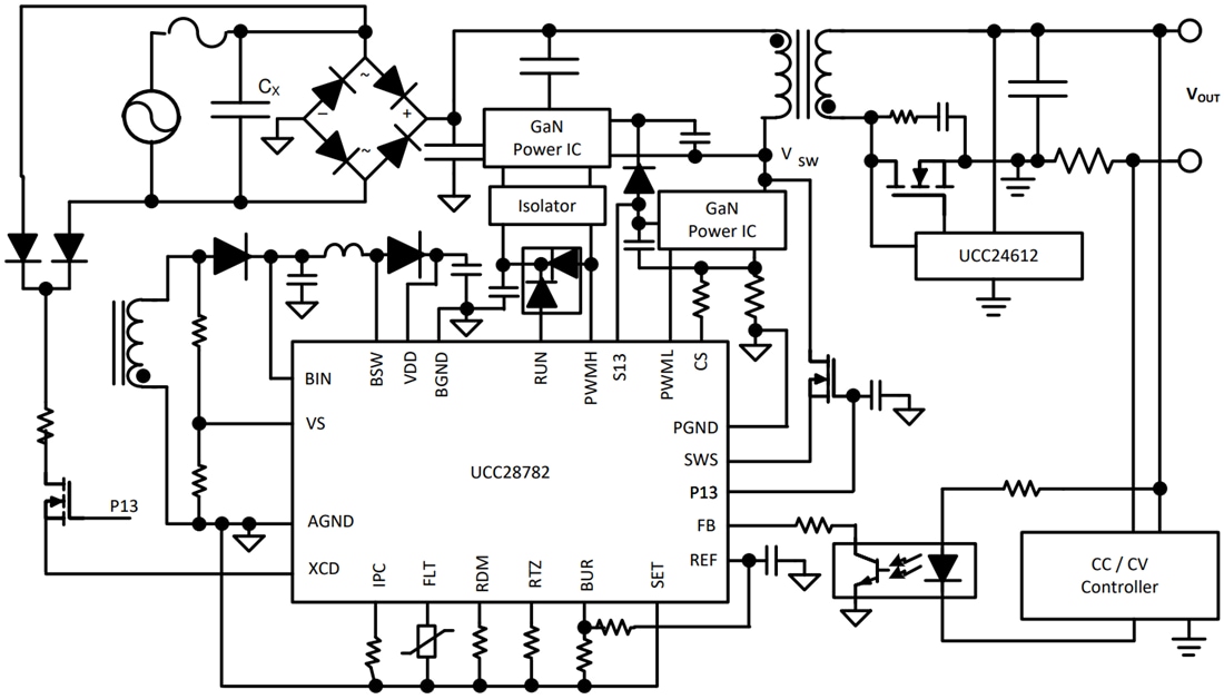
Le contrôleur Flyback à limitation active (ACF) haute densité UCC28782 de Texas Instruments est conçu pour les applications USB Type-C™ PD. Le dispositif permet d'obtenir une efficacité supérieure à 93 % en récupérant l'énergie de l'inductance de fuite et grâce à un suivi adaptatif du ZVS sur toute la plage de charge. Avec une fréquence maximum de 1,5 MHz, le magnétisme peut être réduit au minimum. Le dither de la fréquence permet d'améliorer la marge EMI. L'UCC28782 intègre également une gestion de l'alimentation à polarisation dynamique afin d'optimiser la commande de grille pour les MOSFET Si ou GaN.Le mode rafale adaptatif (ABM) combiné au mode basse puissance (LPM) et au mode puissance de veille (SBP) fonctionnent ensemble pour augmenter le rendement à faible charge tout en réduisant le bruit d'ondulation et le bruit audible. L'UCC28782 de Texas Instruments intègre également une fonction de décharge X-Cap pour décharger la tension d'entrée résiduelle lorsque l'alimentation est coupée. L'UCC28782 dispose de plusieurs modes de protection et d'options pour les réponses de relance ou de verrouillage en fonction des besoins de l'application.
Caractéristiques
- La limitation active récupère l'énergie de l'inductance de fuite
- Contrôle adaptatif pour un suivi rapide de la commutation de tension nulle (ZVS) et une optimisation du temps mort
- Le régulateur de polarisation de commutation intégré prend en charge une large plage de tension de sortie PD USB Type C™ avec un bobinage auxiliaire
- Atténuation de fréquence EMI sans compromis sur la réponse transitoire ou le bruit audible
- Gestion de l'alimentation à polarisation dynamique pour isolateur numérique et pilote GaN
- Mode rafale adaptatif (ABM) programmable avec compensation interne
- Décharge de condensateur X actif (X-cap)
- Protections contre les surchauffes, les surtensions, les courts-circuits de sortie, les surintensités, les surpuissances et les défaillances des broches
- Options de récupération automatique et de défaillance de verrouillage de groupe avec la capacité de réinitialisation rapide du verrouillage
- Boîtier QFN à 24 broches de 4 x 4 mm
Applications
- Adaptateurs PD de Type C™ à haute densité pour ordinateurs portables, tablettes, téléviseurs, boîtiers adaptateurs et imprimantes
- Alimentation USB et chargeurs de téléphone rapides
- Alimentation auxiliaire CA-CC ou CC-CC
- Barres de son et haut-parleurs intelligents
- Chargeurs de batterie pour outils électriques et vélos électriques
- Prises murales USB
- Éclairage à LED
Schéma simplifié
Publié le: 2020-08-24
| Mis à jour le: 2024-08-16
