Texas Instruments Contrôleur ZVS UCC28781/UCC28781-Q1
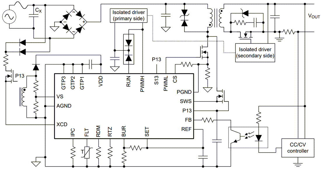
Le contrôleur ZVS (commutation à tension nulle) UCC28781/UCC28781-Q1 de Texas Instruments peut être utilisé à des fréquences de commutation très élevées pour minimiser la taille du transformateur et permettre une haute densité de puissance. Avec une commande de redresseur synchrone direct (SR), le contrôleur n'a pas besoin d'un contrôleur SR séparé, car il peut piloter le SR FET directement pour maximiser le rendement et simplifier la conception. (Pour les applications isolées, un CI pilote de grille isolé est nécessaire.)L'utilisation d'un contrôle adaptatif du temps mort pour les ZVS permet de minimiser les pertes de commutation et les EMI. Cette conception aboutit à un contrôleur avec un rendement de conversion extrêmement élevé sur l'ensemble de la plage de fonctionnement. Le mode de rafale adaptatif (ABM) programmable donne la flexibilité de contrôler lorsque le contrôleur entre et quitte le mode veille pour optimiser l'alimentation en veille dans des conditions de faible et de vide. ABM aide également à réduire l'ondulation et à minimiser le bruit audible. Le contrôleur offre plusieurs modes de protection avec des réponses de redémarrage automatique (réessayer). Les dispositifs UCC28781-Q1 de Texas Instruments sont qualifiés AEC-Q100 pour les applications automobiles.
Caractéristiques
- Fréquence de commutation > 500 kHz
- > 93 % permet une efficacité maximale
- Permet une puissance de veille < 45 mW
- Contrôle adaptatif pour une optimisation du temps mort et de la commutation à tension nulle (ZVS)
- Variation de fréquence EMI sans compromis sur la réponse transitoire ou le bruit audible
- Mode rafale adaptatif (ABM) programmable avec compensation interne
- Capacité de décharge de condensateur X
- Protections contre les surchauffes, les surtensions, les courts-circuits de sortie, les surintensités, les surpuissances et les défauts de broches.
- Réponses aux défaillances de récupération automatique
- Boîtier QFN 4 mm × 4 mm à 24 broches
Applications
- Barre de son
- Haut-parleur intelligent
- PSU serveur et réseau de commerçants
- Chargeur de batterie pour appareils électroménagers
- Chargeur de batterie marchand
- CA-CC industriel
Application simplifiée
