Texas Instruments Pilote de grille côté bas 4 A UCC27444/UCC27444-Q1
Le pilote de grille côté bas 4 A UCC27444/UCC27444-Q1 de Texas Instruments est un pilote de grille côté bas à double canal et haut débit qui pilote efficacement les commutateurs d’alimentation MOSFET et GaN. L'UCC27444/UCC27444-Q1 dispose d’une force d’entraînement de crête standard de 4 A, ce qui réduit les temps de montée et de descente des commutateurs d’alimentation, augmente le rendement et réduit les pertes de commutation. Le délai de propagation rapide du composant (18 ns standard) offre un meilleur rendement de l’étage de puissance en améliorant l’utilisation de la largeur d’impulsion, l’optimisation des temps morts, la réponse de la boucle de contrôle et les performances transitoires du système.L'UCC27444/UCC27444-Q1 peut gérer le -5 V à ses entrées INx, ce qui améliore la robustesse dans les systèmes avec un rebond à la terre modéré. Les entrées peuvent être connectées à la plupart des sorties du contrôleur pour une flexibilité de contrôle maximale. Un signal d'activation indépendant permet de contrôler l'étage de puissance indépendamment de la logique de contrôle principale. Le pilote de grille peut s'arrêter rapidement en tirant l'activation au niveau bas en cas de panne du système. De nombreuses alimentations à découpage haute fréquence présentent du bruit au niveau de la grille du dispositif d'alimentation, ce qui peut entraîner un dysfonctionnement du pilote et être injecté dans la broche de sortie du pilote de grille. La capacité de tension inverse du composant et son courant inverse transitoire lui permettent de tolérer le bruit sur la grille du dispositif de puissance ou du transformateur d’impulsions et d’éviter tout dysfonctionnement du pilote.
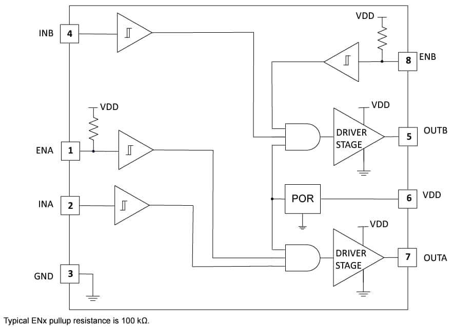
Le UCC27444/UCC27444-Q1 de Texas Instruments dispose également d’un fonctionnement basse tension et d’une réinitialisation à la mise sous tension (POR) pour une meilleure robustesse du système. Lorsqu’il n’y a pas assez de tension de polarisation pour améliorer complètement le dispositif de puissance, la sortie du pilote de grille est maintenue au niveau bas par le solide MOSFET d’abaissement interne.
Caractéristiques
- Source de crête et courant d’entraînement de dissipation de 4 A standard pour chaque canal
- Broches d'entrée INA et INB capables de gérer -5 V
- Tension VDD maximale absolue de 20 V
- Large plage de fonctionnement VDD de 4,5 V à 18 V
- Deux canaux de pilote de grille indépendants
- Fonction d'activation indépendante pour chaque sortie
- Délais de propagation rapides (18 ns standard)
- Temps de montée et de descente rapides (11 ns et 7 ns standard)
- Correspondance du délai standard 1 ns entre les deux canaux
- Options de boîtier SOIC-8 ET VSSOP-8 PowerPAD™
- Plage de température de jonction de fonctionnement de -40 °C à +125 °C
Applications
- Alimentations à découpage (SMPS)
- Circuits de correction du facteur de puissance (PFC)
- Convertisseur CC/CC
- Convertisseur CA et moteurs VF
- Microinverter
- Stations de chargement rapide CC
Fiches techniques
Schéma fonctionnel
