Texas Instruments Pilotes demi-pont UCC27301A/UCC27301A-Q1
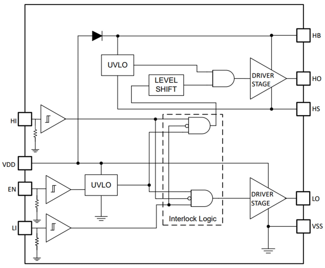
Les pilotes à demi-pont UCC27301A/UCC27301A-Q1 de Texas Instruments sont descommandes de grilles robustes conçues pour piloter deux MOSFET à canal N dans une configuration à demi-pont ou synchrone buck avec une diode d'amorçage à la tension maximum absolue de 120 V. Sa capacité de courant source de pointe de 3,7 A et de courant dissipateur de pointe de 4,5 A permet à l'UCC27301A/UCC27301A-Q1 de commander de grands MOSFET de puissance avec des pertes de commutation minimisées lors de la transition à travers le plateau Miller. Le nœud de commutation (broche HS) peut gérer une tension transitoire négative, ce qui permet de protéger le canal côté haut des tensions négatives inhérentes causées par la capacité parasite et l'inductance parasite. Ces pilotes sont idéaux pour les convertisseurs CC/CC et les chargeurs embarqués (OBC) automobiles, les entraînements de traction et les blocs de batteries des véhicules à deux et trois roues, la direction assistée électrique (EPS), le chargement sans fil et les modules de verre intelligent.Les entrées de l'UCC27301A/UCC27301A-Q1 de Texas Instruments sont indépendantes de la tension d'alimentation et peuvent résister à des tensions maximales absolues de -10 V et +20 V. Les commandes de grilles côté bas et côté haut sont synchronisées à 4 ns entre l'activation et la désactivation de chacune d'elles et sont contrôlées par les broches d'entrée LI et HI, respectivement. Toutefois, la logique de verrouillage d'entrée abaissera les deux sorties des commandes au niveau bas lorsque les entrées LI et HI sont simultanément élevées. Une diode d'amorçage sur puce de 120 V élimine la nécessité d'ajouter des diodes d'amorçage discrètes. Le verrouillage en cas de sous-tension (UVLO) est prévu pour les commandes côté haut et côté bas, ce qui permet un comportement symétrique à l'activation et à la désactivation et force les sorties à l'état bas si la tension de commande est inférieure au seuil spécifié.
Caractéristiques
- Pilote deux MOSFET à canal N dans une configuration en demi-pont
- Homologué AEC-Q100 pour les applications automobiles (UCC27301A-Q1)
- Classe 1 de température du dispositif
- Plage de températures de jonction de -40 °C à +150 °C
- Tension maximale absolue de 120 V sur la broche HB
- Courants de sortie de 3,7 A en absorption, 4,5 A en source
- Plage de fonctionnement VDD de 8 V à 17 V (maximum absolu de 20 V) avec UVLO
- Tolérance transitoire négative maximale absolue sur la broche HS de -(28 VDD) V (impulsion <>
- La tolérance des broches d'entrée de -10 V à 20 V abs max est indépendante de la plage de tension d'alimentation (compatible TTL)
- Paramètres de commutation
- Retard de propagation standard de 20 ns
- Temps de montée de 7,2 ns et de descente de 5,5 ns avec charge de 1 000 pF
- Adaptation de retard standard de 4 ns
- Diode d'amorçage intégrée
- Verrouillage d'entrée
- Fonctionnalité d'activation/désactivation avec faible consommation de courant (3 µA standard) une fois désactivée (boîtier DRC uniquement)
- Compatible avec la sécurité fonctionnelle
- Documentation disponible pour aider à la conception de systèmes de sécurité fonctionnels
Applications
- Convertisseurs CC/CC et chargeurs embarqués pour l'automobile
- Entraînement de traction et bloc-batterie pour véhicules à deux et trois roues
- Direction assistée électrique (EPS)
- Chargement sans fil
- Module de verre intelligent
Schéma fonctionnel
