Texas Instruments Pilote demi-pont UCC27288
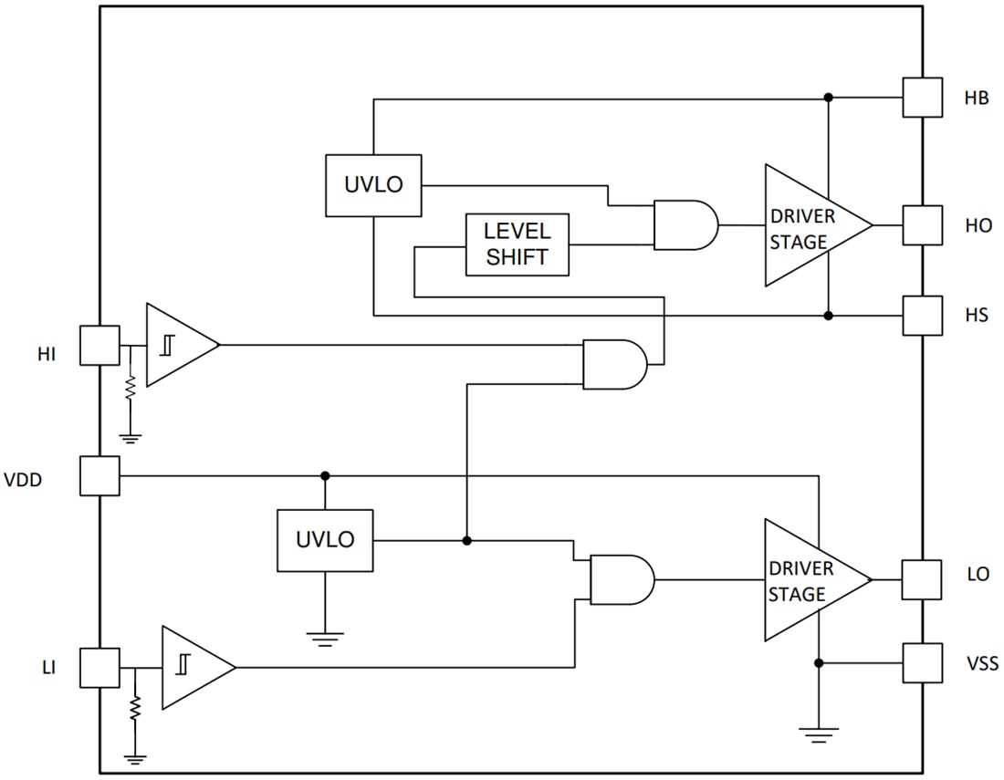
Le pilote en demi-pont UCC27288 deTexas Instruments est un pilote MOSFET à canal N robuste avec une tension nominale maximale de nœud de commutation (HS) de 100 V. Il permet de contrôler deux MOSFET à canal N dans des topologies basées sur une configuration en demi-pont ou Buck synchrone. Son courant de dissipateur de crête de 3,5 A et son courant de source de crête de 2,5 A, ainsi que sa faible résistance d’élévation et d’abaissement permettent au UCC27288 de piloter de grands MOSFET de puissance avec des pertes de commutation minimales pendant la transition du plateau de Miller de MOSFET. Comme les entrées sont indépendantes de la tension d’alimentation, UCC27288 peut être utilisé avec des contrôleurs analogiques et numériques. Deux entrées sont entièrement indépendantes et offrent une plus grande flexibilité dans la conception des contrôles.Les broches d'entrée, ainsi que la broche HS, peuvent tolérer une tension négative significative, ce qui améliore la robustesse du système. Les entrées sont complètement indépendantes les unes des autres. Cette fonction permet une flexibilité de contrôle où deux sorties peuvent se chevaucher en chevauchant des entrées si nécessaire. Les spécifications relatives aux faibles retards de propagation et à la correspondance de retard minimisent l’exigence de temps mort, ce qui améliore l’efficacité du système. Le verrouillage de sous-tension (UVLO) est prévu pour les étages de pilote côté haut et côté bas, forçant les sorties à être basses si la tension VDD est inférieure au seuil spécifié. L'absence de diode d'amorçage intégrée permet aux utilisateurs d'utiliser une diode d'amorçage externe adaptée à l'application. L'UCC27288 de Texas Instruments est proposé dans un boîtier SOIC8 pour améliorer la robustesse du système dans les environnements difficiles.
Caractéristiques
- Pilote deux MOSFET à canal N en configuration côté haut, côté bas
- Retard de propagation standard de 16 ns
- Temps de montée de 12 ns, standard de 10 ns, temps de descente avec une charge de 1 800 pF
- Correspondance de délai standard de 1 ns
- Diode d'amorçage externe configurable
- Verrouillage de sous-tension standard de 8 V
- Traitement de la tension négative maximale absolue sur les entrées (–5 V)
- Traitement de la tension négative maximale absolue sur HS (–14 V)
- Courants de sortie Source 2,5 A, puits 3,5 A
Applications
- Optimiseur d'énergie solaire
- PSU serveur et réseau de commerçants
- Redresseurs télécoms marchands
- Entraînement moteur BLDC à entrée CC
- Matériel de test et de mesure
Schéma fonctionnel
