Texas Instruments Pilote de grille UCC27212A-Q1
Le pilote de grille UCC27212A-Q1 deTexas Instruments est un pilote à demi-pont automobile conçu pour une haute efficacité et desperformances robustes dans diverses applications. Ce pilote de grille fournit des courants de sortie de 3,7 A en source et de 4,5 A en absorption. Le pilote à demi-pont UCC27212A-Q1 est doté d'un verrouillage en cas de sous-tension (UVLO) 5 V pour une sécurité améliorée. Ce pilote de grille fonctionne avec des entrées compatibles TTL et dans une plage de tension VDD de 7 V à 17 V. Le pilote de grille UCC27212A-Q1 est doté d'un retard de propagation standard de 20 ns et d'une adaptation de retard de 4 ns entre les canaux. Ce pilote de grille demi-pont est disponible dans un boîtier SOIC8 (PowerPAD) pour une gestion thermique efficace. Les dispositifs UCC27212A-Q1 sont qualifiés AEC-Q100 pour les applications automobiles. Ce pilote de grille est idéal pour les convertisseurs CC/CC automobiles, les entraînements de traction pour véhicules à deux et trois roues, la direction assistée électrique (EPS), le chargement sans fil et les modules de verre intelligent.Caractéristiques
- Qualifié AEC-Q100 pour applications automobiles : température de dispositif de classe 1
- Plage de température de jonction de -40 °C à 150 °C
- Verrouillage de sous-tension (UVLO) d'arrêt à 5 V
- Pilote deux MOSFET à canal N en configuration côté haut et côté bas avec entrées indépendantes
- Tension de démarrage maximale de 120 V CC
- Courants de sortie de 3,7 A en source et de 4,5 A en absorption
- Les broches d'entrée peuvent tolérer de -10 V à +20 V et sont indépendantes de la plage de tension d'alimentation
- Entrées compatibles TTL
- Plage de fonctionnement VDD de 7 V à 17 V (maximum absolu de 20 V)
- Temps de montée de 7,2 ns et temps de descente de 5,5 ns avec une charge de 1 000 pF
- Faibles retards de propagation standard de 20 ns
- Adaptation du retard standard de 4 ns
- Disponible dans le boîtier SOIC8 (PowerPAD)
Applications
- Convertisseurs CC/CC et chargeurs embarqués pour l'automobile
- Entraînement de traction et bloc de batteries pour 2-roues et 3-roues
- Direction assistée électrique (EPS)
- Chargement sans fil
- Module de verre intelligent
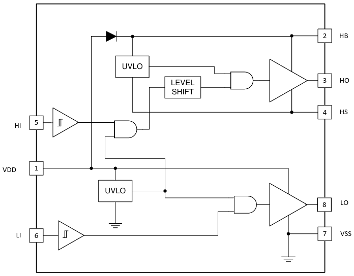
Schéma fonctionnel
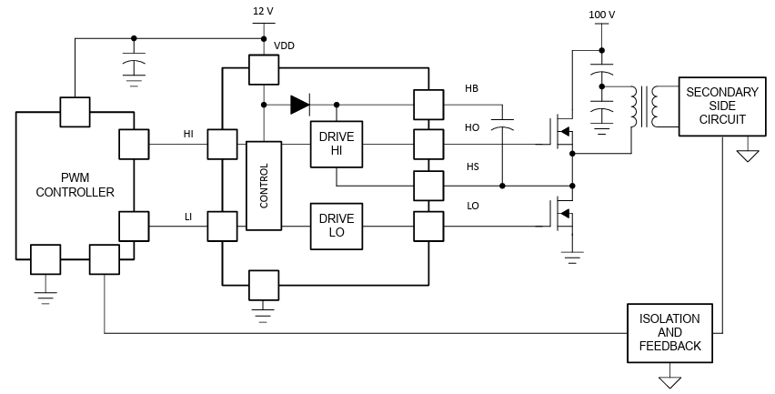
Schéma d'application
Publié le: 2025-10-07
| Mis à jour le: 2025-10-29
