Texas Instruments Pilote de transformateur EMI ultra-faible UCC25800-Q1
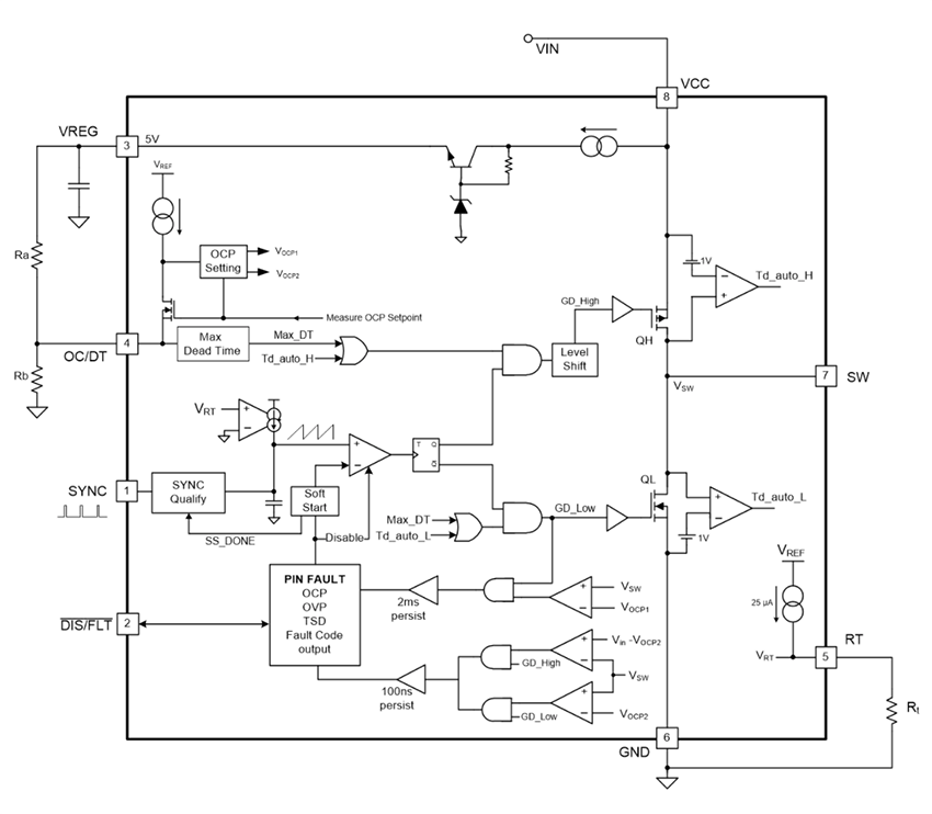
Le pilote de transformateur EMI ultra-faible UCC25800-Q1 de Texas Instruments intègre l'étage de puissance de commutation, les circuits de commande et de protection pour simplifier les conceptions d'alimentation à polarisation isolée. Il permet à la conception d'utiliser un transformateur avec une inductance de fuite plus élevée, mais une capacité primaire-secondaire parasite beaucoup plus petite. Cette conception de transformateur à faible capacité permet une réduction de l'ampleur de l'injection de courant en mode commun via le transformateur de polarisation. Cela fait du pilote de transformateur une solution idéale pour l'alimentation de polarisation isolée dans diverses applications automobiles afin de minimiser le bruit EMI causé par les dispositifs de commutation à haut débit. La caractéristique de commutation douce réduit davantage le bruit EMI.Le pilote de transformateur dispose d'une plage de fréquence programmable de 100 kHz à 1,2 MHz. Cette fréquence de commutation élevée réduit la taille et l'empreinte du transformateur et le coût global de l'alimentation de polarisation. La fonction de synchronisation intégrée permet aux alimentations de polarisation du système de se synchroniser avec un signal d'horloge externe, réduisant encore le bruit au niveau du système. Le temps mort s'ajuste automatiquement pour minimiser la perte de conduction et simplifier la conception. Le temps mort maximal programmable garantit une flexibilité de conception de l'étage de puissance.
Avec l'étage de puissance de commutation intégré à faible résistance, le pilote de transformateur peut atteindre une conception de 6 W avec une entrée de 24 V et jusqu'à 9 W à partir d'une entrée de 34 V. Avec une tension d'entrée fixe, le contrôle de boucle ouverte aide également la régulation de sortie à rester à ±5 % lorsque la charge est supérieure à 10 %. La protection programmable contre les surintensités (OCP) permet une flexibilité dans la conception de l'étage de puissance pour minimiser la taille du transformateur. Les caractéristiques de protection telles que l'OCP réglable, l'OVP d'entrée, le TSD et la protection contre les défaillances des broches assurent un fonctionnement robuste. Une période de démarrage progressif fixe de 1,5 ms réduit le courant d'appel pendant le démarrage et la récupération des défaillances.
Le pilote de transformateur fournit également une broche multifonctions dédiée pour la désactivation externe et la génération de rapports de code d'erreur. Le signalement du code d'erreur envoie le code d'erreur une fois que l'alimentation de polarisation est en mode de protection. Le pilote de transformateur UCC25800-Q1 de Texas Instruments est proposé en boîtier DGN à 8 broches avec la pastille thermique pour améliorer sa capacité de gestion thermique.
Caractéristiques
- Pilote de transformateur LLC à boucle ouverte
- EMI ultra-faible
- Plage d'alimentation de 9 V à 34 V
- Puissance de sortie de 6 W avec une entrée de 24 V
- Fréquence de commutation programmable de la résistance de 100 kHz à 1,2 MHz
- Synchronisation à une horloge externe
- Temps mort maximal programmable avec réglage automatique du temps mort
- Verrouillage en sous-tension
- Seuil de protection réglable contre les surintensités
- Fonction de désactivation externe
- Protection contre les surtensions d'entrée
- Protection contre la surchauffe (TSD)
- Sortie de code d'erreur pour l'intelligence du système
- Versions verrouillées et à redémarrage automatique disponibles
- Boîtier DGN à 8 broches avec pastille thermique
Applications
- Polarisation d'onduleur de traction automobile, d'IGBT et de pilote de grille SiC
- Chargeur embarqué automobile CC/CC
- Station de chargement EV, super chargeur automobile
- ASI et onduleurs solaires
- Moteurs industriels, ascenseurs et escalators
Schéma fonctionnel
