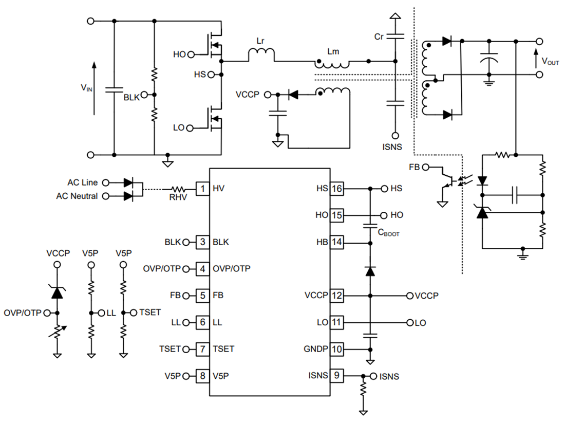
Texas Instruments Contrôleurs LLC 750 kHz UCC25661x/UCC25661x-Q1
Les contrôleurs LLC 750 kHz UCC25661x/UCC25661x-Q1 de Texas Instruments sont des contrôleurs LLC haute fréquence qui implémente un schéma de contrôle proportionnel à la puissance d'entrée (IPPC), une gestion améliorée des charges légères et de multiples fonctions de protection. Le schéma IPPC élargit la plage de contrôle du convertisseur LLC et simplifie la conception de la plage de tension de sortie et des applications à large plage d'entrée, telles que les chargeurs de batteries et les pilotes LED. Le dispositif peut même fonctionner sans PFC pour les applications à entrée non universelle.L'UCC25661x/UCC25661x-Q1 dispose d'une gestion améliorée des charges légères, ce qui optimise l'efficacité tout en minimisant le bruit audible. Il peut désactiver directement le contrôleur PFC lorsqu’il fonctionne en mode rafale, ce qui réduit ainsi la consommation en mode veille. Le système automatique d’évitement de la région capacitif et le démarrage progressif adaptatif avec système d’évitement de la récupération inverse garantissent que le dispositif fonctionne dans un mode où les FET ne risquent jamais d’être endommagés. Ce système rend le contrôleur idéal pour travailler avec une charge prépolarisée.
L'UCC25661x/UCC25661x-Q1 de Texas Instruments dispose d'une protection robuste, permettant aux utilisateurs de concevoir une alimentation électrique fiable. Il dispose d’options prenant en charge le démarrage haute tension, la décharge du condensateur X (X-cap), la réponse OVP et une plage de gain étendue.
Caractéristiques
- Fréquence de commutation à pleine charge de 50 kHz à 750 kHz
- Le contrôle IPPC permet un fonctionnement LLC (WLLC) à entrées et sorties larges
- Gestion améliorée de la charge légère
- Saut d'impulsion haute fréquence pour une meilleure efficacité en charge légère
- Rafale basse fréquence pour une faible consommation d'énergie en mode veille
- Saut de gamme de fréquences audibles pour réduire le bruit audible
- Signal de contrôle marche/arrêt PFC intégré pour aider à réduire davantage la consommation en veille
- Synthétiseur de tension à condensateur résonant interne pour une fiabilité de signal améliorée et une prise en charge de fréquence de démarrage élevée
- Évitement automatique des régions capacitives
- Démarrage progressif adaptatif avec un courant d'appel minimisé
- Démarrage haute tension intégré (UCC256610, UCC256611, UCC256612/UCC256612-Q1 et UCC256614/UCC256614-Q1)
- Décharge du condensateur X (UCC256610, UCC256611 et UCC256614/UCC256614-Q1)
- Commande de grille de +0,6/-1,2 A intégrée
- Des protections complètes
- Protection contre les surintensités (OCP) de 50 ns - limite de courant cycle par cycle
- Protection contre les surtensions (OVP), protection interne et externe contre les surchauffes (OTP)
- UVLO d'entrée et VCCP avec clamp VCCP interne de 19 V
- Boîtier SOIC-14 avec PINS retirées pour une distance d'isolement haute tension
Applications
- Alimentation électrique SMPS pour télévision
- Adaptateurs CA-CC industriels
- Outils électriques
- Alimentation électrique médicale
- Imprimantes multifonctions
- Projecteurs d'entreprise et de cinéma
- Alimentation électrique pour PC
- Alimentation de console de jeu
- Éclairage
Fiches techniques
Schéma d'application simplifié
