Texas Instruments Contrôleur LLC haute fréquence UCC25660
Le contrôleur LLC haute fréquence UCC25660 de Texas Instruments met en œuvre le schéma de contrôle proportionnel de la puissance d'entrée (IPPC), une gestion améliorée des charges faibles et de multiples caractéristiques de protection. L'IPPC élargit la plage de contrôle du convertisseur LLC et simplifie la conception d'applications à large plage de tension d'entrée et de sortie telles que les pilotes LED et les chargeurs de batterie. Il peut même fonctionner sans PFC pour les applications à entrée non universelle.La gestion améliorée des charges faibles de l'UCC25660 s'améliore tout en minimisant le bruit audible. L'UCC25660 peut directement désactiver le contrôleur PFC lorsqu'il fonctionne en mode rafale afin de réduire la consommation en mode veille. Le schéma d'évitement automatique des régions capacitives et le schéma de démarrage progressif adaptatif avec évitement de la récupération inverse garantissent que le composant ne peut jamais fonctionner dans un mode susceptible d'endommager les FET. Ce schéma rend le contrôleur idéal pour un fonctionnement avec une charge pré-polarisée.
L'UCC25660 de Texas Instruments dispose d'une protection robuste pour aider les utilisateurs à concevoir une alimentation électrique fiable. L'UCC25660 dispose d'options permettant le démarrage à haute tension, la décharge de condensateur X (X-cap), la réponse OVP et la plage d'alimentation étendue.
Caractéristiques
- Fréquence de commutation de 50 kHz à 750 kHz à pleine charge
- Le contrôle IPPC permet le fonctionnement du système LLC à large plage d'entrée et de sortie (WLLC).
- Gestion améliorée des charges faibles
- Saut d'impulsion à haute fréquence pour une meilleure efficacité à faible charge
- Rafale à basse fréquence pour une faible consommation d'énergie en veille
- Saut de gamme de fréquences audibles pour réduire le bruit audible
- Signal de contrôle marche/arrêt PFC intégré pour réduire davantage la consommation d'énergie en mode veille
- Synthétiseur de tension à condensateur résonant interne pour une meilleure fiabilité du signal et une prise en charge des fréquences de démarrage élevées
- Évitement automatique des régions capacitives
- Démarrage progressif adaptatif avec courant d'appel minimisé
- Démarrage intégré à haute tension (UCC256601, UCC256602, et UCC256604)
- Décharge de condensateur X (UCC256601 et UCC256604).
- Commande de grille intégrée +0,6/-1,2 A
- Protections complètes
- Protection contre les surintensités (OCP) de 50 ns - limite du courant cycle par cycle
- Protection contre les surtensions (OVP), protection interne et externe contre les surchauffes (OTP)
- UVLO d'entrée et VCCP avec blocage interne VCCP 19 V
- Boîtier SOIC-14 avec broches retirées pour le dégagement de la haute tension
Applications
- Alimentation électrique SMPS pour TV
- CA et CC industriels
- Éclairage et chargeurs de batterie
- Adaptateur pour ordinateur portable et console de jeu
- Alimentation électrique médicale
- Alimentation électrique pour PC
Vidéos
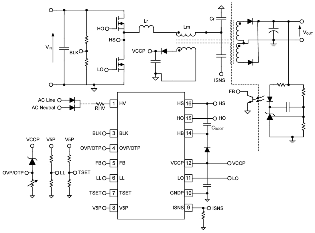
Schéma d'application simplifié
