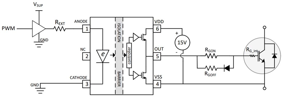
Texas Instruments Pilote de grille isolé monocanal UCC23525
Le pilote de grille isolé monocanal UCC23525 de Texas Instruments est conçu pour les IGBT, MOSFET et SiC MOSFET. Il dispose d’un indice d’isolation renforcé de 5 kVRMS et d’un courant de sortie de crête du dissipateur de 5 A et de source de 5 A. La plage de tension d’alimentation élevée de 30 V permet l’utilisation d’alimentations bipolaires pour piloter efficacement les FET de puissance SiC et les IGBT. Le UCC23525 peut piloter des FET de puissance côté bas et côté haut. Les fonctionnalités clés et les caractéristiques apportent des mises à niveau significatives en termes de performance et de fiabilité par rapport aux commandes de grilles basées sur l’optocoupleur standard tout en maintenant la compatibilité broche-à-broche dans la conception de schéma et de disposition.Les points forts des performances incluent une immunité transitoire en mode commun (CMTI) élevée, un faible retard de propagation et une faible distorsion de largeur d’impulsion. Un étroit contrôle du processus entraîne une faible différence d’une pièce à une autre. L’étage d’entrée est une diode émulée (e-diode), ce qui implique une fiabilité à long terme et d’excellentes caractéristiques de vieillissement par rapport aux LED traditionnelles trouvées dans les commandes de grilles des optocoupleurs. L’UCC23525 est proposé dans un boîtier SO-6 allongé, prenant en charge une isolation renforcée de 5 kVRMS. Le boîtier SO-6 allongé dispose d’une ligne de fuite et d’une distance d’isolement > 8,5 mm, ainsi que d’un composé de moulage du groupe de matériau I qui présente un indice de traçabilité comparative (CTI) > 600 V.
La haute performance et la fiabilité de l’UCC23525 deTexas Instruments le rendent idéal pour une utilisation dans tous les types d’entraînements à moteur, de convertisseurs solaires, d’alimentations électriques industrielles et d’appareils. La température de fonctionnement plus élevée ouvre des possibilités pour des applications qui n’étaient pas prises en charge auparavant par les optocoupleurs traditionnels.
Caractéristiques
- Pilote de grille isolé à monocanal de 5 kVRMS avec entrée optocompatible
- Remplacement broche à broche pour commandes de grilles optoisolées
- Courant de sortie de crête, source 5 A / dissipateur 5 A
- Tension d’alimentation maximale du pilote de sortie de 36 V
- Blocage de la sous-tension de 12 V VCC
- Sortie rail à rail
- Retard de propagation de 100 ns (max.)
- Correspondance de délai entre pièces de 25 ns (max.)
- Distorsion de largeur d’impulsion de 30 ns (max.)
- Immunité transitoire en mode commun (CMTI) de 200 kV/µs (min.)
- Durée de vie de la barrière d'isolation > 50 ans
- Boîtier SO-6 allongé avec une ligne de fuite et une distance d’isolement > 8,5 mm
- Température de fonctionnement de jonction, TJ de -40 °C à +150 °C
Applications
- Entraînements de commande de moteur industriel
- Onduleurs solaires
- Sources d’alimentation industrielles, UPS
- Chauffage par induction
Schéma d'application standard
