Texas Instruments Pilote de grille isolé UCC21551/UCC21551-Q1
Le Pilote isolé de grille à double canalUCC21551/UCC21551-Q1 de Texas Instruments est conçu avec un courant crête-source de 4 A et crête-puits de 6 A, pour alimenter des transistors MOSFET, SiC et IGBT. Ce pilote isolé de grille peut être configuré sous forme de pilote à deux côtés bas, à deux côtés hauts ou en demi-pont. Le côté d'entrée est séparé des deux pilotes de sortie par une barrière d'isolement de 5 kV efficaces, à immunité transitoire en mode commun (CMTI) d'au moins 125 V/ns. Le pilote isolé de grille UCC21551/UCC21551-Q1 permet un haut rendement, une haute densité de puissance et de la robustesse dans une large variété d'applications de puissance. Les applications typiques incluent les convertisseurs isolés en CA-CC et CC-CC, les entraînements de moteur, les onduleurs et les alimentations sans interruption (UPS). Les dispositifs UCC21551-Q1 sont qualifiés AEC-Q100 pour les applications automobiles.Caractéristiques
- Peut être configuré comme pilote double côté bas, double côté haut ou demi-pont
- Plage de température de jonction de –40 °C à 150 °C
- Source de crête jusqu’à 4 A et sortie de crête de dissipation de 6 A
- Immunité aux régimes transitoires en mode commun (CMTI) supérieure à 125 V/ns
- Alimentation du pilote de sortie jusqu'à 25 V de VDD
- Options UVLO de VDD de 12 et 17 V
- Paramètres de commutation
- Délai de propagation standard de 33 ns
- Correspondance de délai maximale de 5 ns
- Distorsion de largeur d’impulsion maximale de 6 ns
- Délai de mise sous tension à VDD maximal de 10 µs
- Protection UVLO pour toutes les alimentations
- Activation rapide du séquençage de l'alimentation
Applications
- Motorisation et onduleurs
- Alimentation sans interruption (ASI)
- Convertisseurs isolés en CA-CC et CC-CC
Fiches techniques
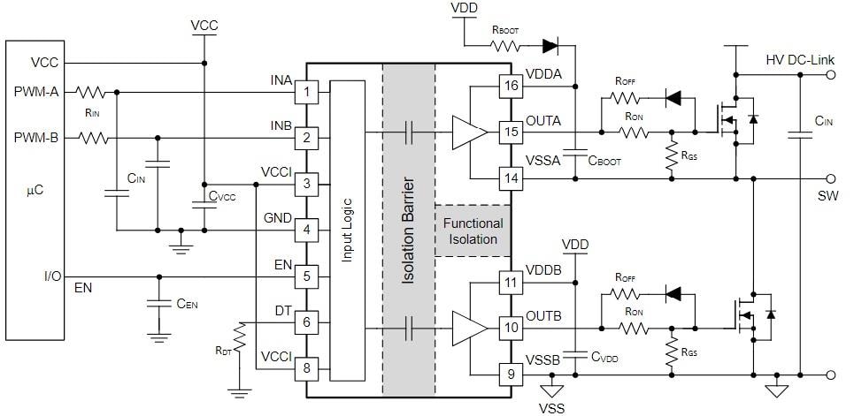
Schéma fonctionnel
Schéma d'application standard
Publié le: 2024-01-22
| Mis à jour le: 2026-01-23
