Texas Instruments Commandes de grilles à canal double UCC21550/UCC21550-Q1
Les commandes de grilles à canal double UCC21550/UCC21550-Q1 de Texas Instruments sont des pilotes isolés avec un temps mort programmable et une large plage de température de –40 °C à 150 °C. Ces commandes de grilles sont conçues avec une source de crête de 4 A et un courant absorbé de crête de 6 A pour commander des transistors MOSFET, SiC, GaN et IGBT de puissance. Les pilotes UCC21550/UCC21550-Q1 sont des commandes de grilles optiquement isolées, configurées comme deux pilotes côté bas, deux pilotes côté haut ou un pilote en demi-pont. Le côté entrée est isolé des deux pilotes de sortie par une barrière d’isolation de 5 kVRMS, avec un minimum de 125 V/ns d’immunité transitoire en mode commun (CMTI). Ces pilotes de grille sont idéaux pour les chargeurs de batterie embarqués, les convertisseurs DC-DC haute tension, le CVC automobile et l'électronique de carrosserie.Les caractéristiques de protection des pilotes UCC21550/UCC21550-Q1 incluent un temps mort programmable par résistance, une fonction de désactivation pour arrêter les deux sorties simultanément et un filtre anti-perturbation transitoire intégré qui rejette les transitoires d'entrée plus courts que 5 ns. Ces commandes de grilles permettent d'obtenir une haute efficacité, une haute densité de puissance et une grande robustesse dans diverses applications. Les dispositifs UCC21550-Q1 sont qualifiés AEC-Q100 pour les applications automobiles.
Caractéristiques
- Source de crête de 4 A et sortie dissipateur de crête de 6 A
- Immunité aux transitoires en mode commun (CMTI) supérieure à 125 V/ns
- Double pilote côté bas, double côté haut ou demi-pont
- Protection UVLO pour toutes les alimentations
- Désactivation rapide pour le séquençage d'alimentation
Caractéristiques techniques
- Tension d'entrée recommandée de 3 V minimum et 5,5 V maximum
- Tension de sortie de 25 V
- Plage de température de jonction de -40 °C à +150 °C
- Dissipation de puissance maximale de 950 mW
- Paramètres de commutation
- Délai de propagation standard de 33 ns
- Distorsion de largeur d’impulsion maximale de 5 ns
- Délai de mise sous tension VDD maximal de 10 µs
Applications
- Chargeurs de batterie embarqués
- Convertisseurs CC-CC haute tension
- Électronique de carrosserie et CVC Automobile
Fiches techniques
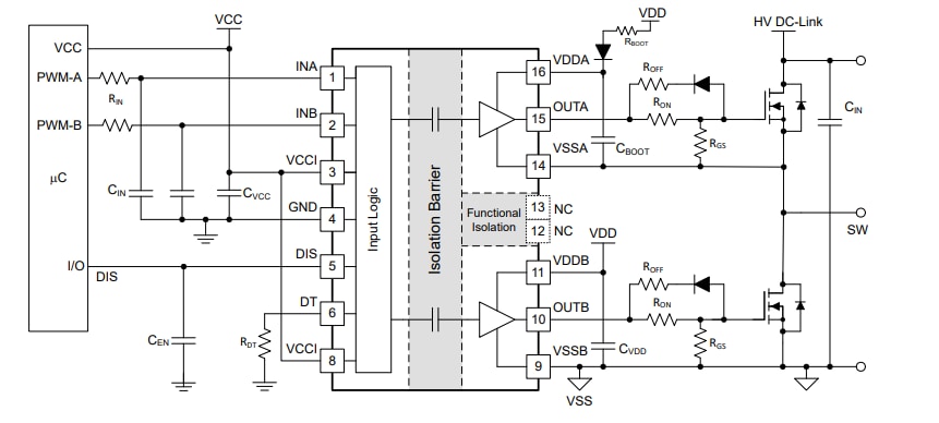
Schéma du circuit d’application
Diagramme fonctionnel
Configuration des broches
Ressources supplémentaires
Publié le: 2023-12-27
| Mis à jour le: 2025-05-06
