Texas Instruments Commandes de grilles UCC21351x-Q1
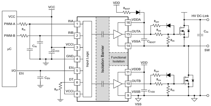
Les commandes de grilles UCC21351x-Q1 de Texas Instruments sont des commandes à double canal isolées avec temps mort programmable et large plage de température. Ces commandes de grilles sont conçues avec un courant de source de crête de 4 A et un courant d'absorption de crête de 6 A pour piloter des transistors MOSFET, SiC et IGBT de puissance. Les commandes UCC21351x-Q1 permettent une efficacité élevée, une densité de puissance élevée et une grande robustesse dans une large gamme d'applications d'alimentation. Les caractéristiques de protection comprennent un temps mort programmable par résistance, une fonction de désactivation pour arrêter les deux sorties et un filtre antiparasite intégré qui rejette les transitoires d'entrée inférieurs à 5 ns. Ces pilotes peuvent être configurés comme deux pilotes côté bas, deux pilotes côté haut ou un pilote demi-pont. Les dispositifs UCC21351x-Q1 sont qualifiés AEC-Q100 pour les applications automobiles. Ces commandes de grilles sont idéales pour les chargeurs de batteries embarqués, les convertisseurs CC-CC haute tension, les systèmes HVAC automobiles et l'électronique de carrosserie.Caractéristiques
- Commande universelle double côté bas, double côté haut ou demi-pont
- Qualifiée AEC-Q100 avec température de classe 1
- Plage de température de jonction de -40 °C à 150 °C
- Source de crête jusqu’à 4 A et sortie de crête de dissipation de 6 A
- Immunité aux transitoires en mode commun (CMTI) supérieure à 125 V/ns
- Alimentation du pilote de sortie VDD jusqu'à 25 V, options UVLO VDD de 12 V et 17 V
- Paramètres de commutation :
- Délai de propagation standard de 33 ns
- Distorsion de largeur d’impulsion maximale de 5 ns
- Délai d'allumage VDD maximal de 10 µs
- Protection UVLO pour toutes les alimentations
- Activation rapide du séquençage de l'alimentation
Applications
- Chargeurs de batteries embarqués
- Convertisseurs CC-CC haute tension
- HVAC automobile et électronique de carrosserie
Schéma fonctionnel
Schéma d'application
Publié le: 2025-10-06
| Mis à jour le: 2025-10-29
