Texas Instruments Pilotes de grille isolés UCC21331/UCC21331-Q1
Les pilotes de portes isolées UCC21331/UCC21331-Q1 deTexas Instruments sont des pilotes de portes à deux canaux avec un temps mort programmable et une large plage de température. Il est conçu avec un courant de source de pointe 4 A et un courant de descente de pointe 6 A pour piloter des transistors MOSFET, SiC et IGBT de puissance. Le UCC21331/UCC21331-Q1 peut être configuré comme deux pilotes côté haut, deux pilotes côté bas ou un pilote en demi-pont. Le côté entrée est isolé des deux pilotes de sortie par une barrière d'isolationRMS de 3 kV avec une immunité transitoire en mode commun (CMTI) minimale de 125 V/ns .Les fonctions de protection comprennent un temps mort programmable par résistance, une fonction de désactivation pour arrêter les deux sorties simultanément, et un filtre de suppression de panne intégré qui rejette les transitoires d'entrée plus courts que 5 ns. Toutes les alimentations disposent d’une protection UVLO. Grâce à toutes ces caractéristiques avancées, le UCC21331/UCC21331-Q1 permet d'obtenir un rendement élevé, une grande robustesse et une densité de puissance importante dans diverses applications de production d'énergie. Les dispositifs UCC21331-Q1 de Texas Instruments sont qualifiés AEC-Q100 pour les applications automobiles.
Caractéristiques
- Pilote universel : double côté bas, double côté haut ou demi-pont
- Plage de température de jonction de -40 à +150 °C
- Source de crête jusqu’à 4 A et sortie de crête de dissipation de 6 A
- Immunité transitoire en mode commun (CMTI) supérieure à 125 V/ns
- Alimentation de sortie jusqu'à 25 V VDD
- Options UVLO 12 V VDD
- Paramètres de commutation
- Délai de propagation standard de 33 ns
- Correspondance de délai maximale de 5 ns
- Distorsion maximale de la largeur d'impulsion de 6 ns
- Délai de mise sous tension VDD de 10 µs maximum
- Protection UVLO pour toutes les alimentations
- Activation rapide du séquençage de l'alimentation
Applications
- Chargeurs de batterie embarqués
- Convertisseur CC-CC haute tension
- CVC automobile, électronique de carrosserie
- Convertisseurs isolés en CA-CC et CC-CC
- Motorisation et onduleurs
- Alimentation sans interruption (ASI)
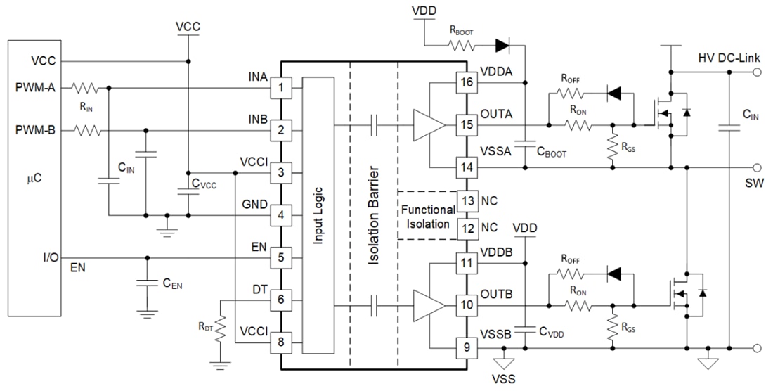
Schéma d'application standard
Ressources supplémentaires
Publié le: 2024-06-24
| Mis à jour le: 2025-05-08
