Texas Instruments Module d'évaluation UA78LEVM-075
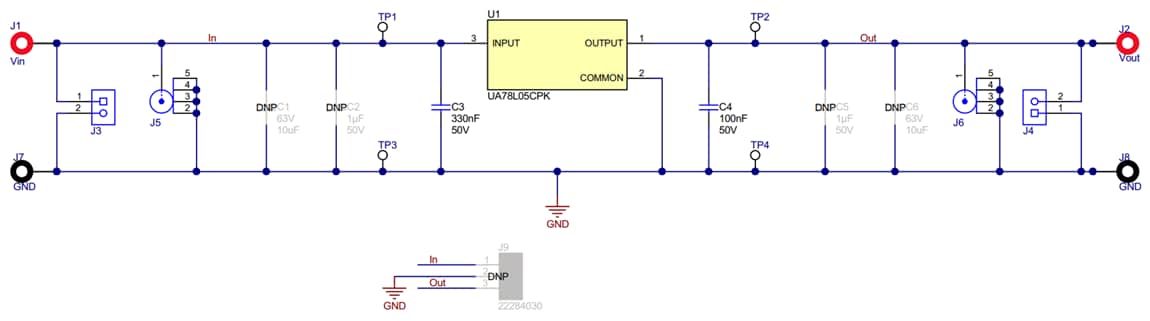
Le module d'évaluation UA78LEVM-075 de Texas Instruments est conçu pour évaluer les régulateurs de tension linéaires UA78L qui fournissent un courant de sortie de 100 mA. Cette configuration de module est fournie avec un régulateur à faible perte de niveau (LDO) à trois bornes pour les applications générales. Le régulateur UA78L peut fournir un courant de sortie allant jusqu'à 100 mA et dispose d'une plage de tension d'entrée (VIN) allant jusqu'à 20 V.Caractéristiques
- Courant de sortie 100 mA
- Protection interne contre la surcharge thermique
- Limite de courant de court-circuit interne
- Aucun composant externe
Schéma
Publié le: 2023-03-15
| Mis à jour le: 2023-04-06
