Texas Instruments Extension d’E/S de 16 bits sur bus SPI TXE8116
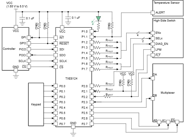
L’extension d’E/S de 16 bits sur bus SPI TXE8116 de Texas Instruments est conçue pour une plage de tension d’alimentation de fonctionnement de 1,65 V à 5,5 V et fournit une extension d’E/S parallèle à usage général pour le protocole d’interface périphérique série (SPI) à quatre fils. Ce dispositif est doté de ports d’E/S ainsi que d’améliorations supplémentaires conçues pour optimiser les performances d’E/S en termes de vitesse, de consommation d’énergie et de flexibilité. L’extension d’E/S TXE8116 prend en charge des vitesses d’horloge SPI de 10 MHz de 3,3 V à 5,5 V et de 5 MHz de 1,65 V à 5,5 V et consomme un courant de veille faible de 2,3 µA (standard). Ce dispositif comprend des capacités avancées comme une interruption de sortie, une réinitialisation à niveau bas actif, un mode de sécurité, une inversion de polarité, un filtrage des parasites et des sorties programmables push-pull/à drain ouvert. Les applications typiques comprennent le transport industriel, l'automatisation, les serveurs, les routeurs (équipements de commutation pour la télécommunication), les produits avec des processeurs à GPIO limitées, le test et la mesure, le contrôle et l'automatisation d'usine, ainsi que le médical et la santé.Caractéristiques
- Plage de tension d’alimentation de fonctionnement de 1,65 V à 5,5 V
- Faible consommation de courant de veille de 2,3 µA standard
- Fréquence SCLK SPI :
- 10 MHz de 3,3 V à 5,5 V
- 5 MHz de 1,65 V à 5,5 V
- Entrée de réinitialisation à niveau bas actif (RESET)
- Ports d’entrée et de sortie tolérants à 5 V
- Caractéristique d’E/S à sécurité intégrée
- Interruption de sortie à niveau bas actif à drain ouvert (INT)
- Le contrôle individuel d’E/S et le filtre d’anomalie sont pris en charge sur toutes les entrées des broches GPIO
- SPI daisy-chain pris en charge
- Mode rafale de lecture d’E/S pris en charge
- Inversion de polarité d’E/S prise en charge
- Caractéristique de maintien du bus pour conserver le dernier état d’E/S
- Sorties verrouillées avec capacité de commande à courant élevé pour piloter directement les LED
- Les performances de verrouillage dépassent 100 mA selon JESD 78 classe II
- La protection DES surpasse la norme JESD 22 :
- Modèle de corps humain de 2 000 V (A114-A)
- Modèle d’appareil chargé à1 000 V (C101)
Applications
- Transport industriel
- Automatisation industrielle
- Tests et mesures
- Contrôle et automatisation d’usine
- Médecine et santé
- Serveurs
- Routeurs (équipement de commutation de télécom)
- Produits avec processeurs de broches GPIO limitées
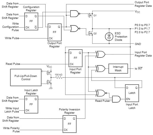
Schéma logique
Schéma d'application standard
Schéma simplifié de P0.0 à P2.7
Publié le: 2025-11-04
| Mis à jour le: 2025-12-01
