Texas Instruments Commutateur de point de connexion de réadaptateur TUSB1146
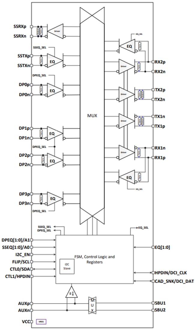
Le commutateur de point de connexion de réadaptateur TUSB1146 de Texas Instruments est un commutateur de redirection en mode Alt USB Type-C™ VESA prenant en charge les débits de données USB 3.2 jusqu'à 10 Gbit/s et DisplayPort 2.0 jusqu'à 10 Gbit/s pour un port orienté vers l'aval (hôte). L'appareil est utilisé pour les configurations C, D et E du mode Alt DisplayPort VESA sur USB Type-C standard. Le commutateur de point de connexion TUSB1146 deTexas Instruments est un réadaptateur linéaire à protocole agnostique qui prend en charge d'autres interfaces en mode Alt USB Type-C telles que le mode Alt HDMI.Le TUSB1146 intègre une fonction innovante d'égalisation adaptative du récepteur (AEQ). La fonction QAE trouve automatiquement le meilleur réglage de compensation ISI entre l'appareil USB et le TUSB1146. Comme le site QAE trouve le meilleur réglage, l'interopérabilité entre un hôte USB et un dispositif USB est grandement améliorée. Le TUSB1146 fonctionne avec une seule alimentation 3,3 V et est disponible dans une gamme de températures commerciales et industrielles.
Caractéristiques
- Commutateur de point de connexion USB Type-C prenant en charge
- SSP USB 3.2 + 2 voies DisplayPort
- 4 voies DisplayPort
- 1 USB 3.2 Gén 1/Gén 2 jusqu'à 10 Gbit/s
- VESA®DisplayPort 2.0 jusqu'à 10 Gbit/s (UHBR10)
- Prend en charge les affectations des broches D_DFP C, D et E
- Choix entre égalisation adaptative ou fixe pour les récepteurs DFP USB
- Réadaptateur linéaire et limité pris en charge sur l'émetteur UFP
- L'option de réadaptateur limité offre à la fois un contrôle de la tension TX et de l'égalisation TX.
- 4 niveaux de variation de la tension TX de 800mVpp à 1100mVpp
- Pré-déclenchement et désaccentuation TX
- Architecture à ultra faible consommation d'énergie
- Égalisation jusqu'à 12 dB à 5 GHz
- Transparent vers la formation de liaison DisplayPort
- Configuration par GPIO ou I2C
- Capacité DCI propriétaire Intel sur USB Type-C pour le débogage de châssis fermé
- Possibilité de branchement à chaud
- Plage de température
- Industrielle (-40 ºC à 85 ºC) (TUSB1146I)
- Commerciale (0 °C à 70 °C) (TUSB1146)
- Boîtier WQFN de 4 mm x 6 mm, pas de 0,4 mm
Applications
- Ordinateurs de bureau et notebooks
- Tablettes
- Stations d'accueil
Schéma fonctionnel
Publié le: 2020-07-21
| Mis à jour le: 2025-04-18
