Texas Instruments Module d'évaluation TPSM86838EVM
Le module d'évaluation TPSM86838EVM de Texas Instruments est configuré pour évaluer le fonctionnement du TPSM86838. Le TPSM86838 est un module d'alimentation buck synchrone à haut rendement, à entrée à haute tension et facile à utiliser. Le TPSM86838 intègre des MOSFET de puissance, une inductance blindée et des composants passifs de base, réduisant ainsi la taille de la solution. Le TPSM86838 est développé pour les systèmes alimentés par les rails de bus d'alimentation de 12 V, 19 V et 24 V. Le composant dispose d'une large plage de tension d'entrée de fonctionnement de 4,5 V à 28 V.Le module d'évaluation TPSM86838EVM de TI prend en charge un courant de sortie continu de 8 A maximum, avec un mode de contrôle D-CAP3 pour fournir une régulation stable et facile à concevoir avec très peu de composants externes.
Caractéristiques
- Plage de tension d'entrée de 4,5 V à 28 V
- Sortie de 0,6 V à 5,5 V
- Capacité de courant de sortie continu de 8 A
- 19 broches, boîtier QFN HotRod™de 5,0 mm x 5,5 mm
Applications
- PC industriel, EPOS, automatisation et contrôle d'usine
- Moniteurs, téléviseurs, haut-parleurs, PC et ordinateurs portables, ainsi qu'appareils électroniques portables
- Objectifs généraux pour l'alimentation du bus d'alimentation 12 V, 19 V, 24 V
- Imprimantes multifonctions, système de vidéoconférence
Contenu du kit
- Une carte TPSM86838EVM
- À lire : clause de non-responsabilité de l'EVM
Topologie
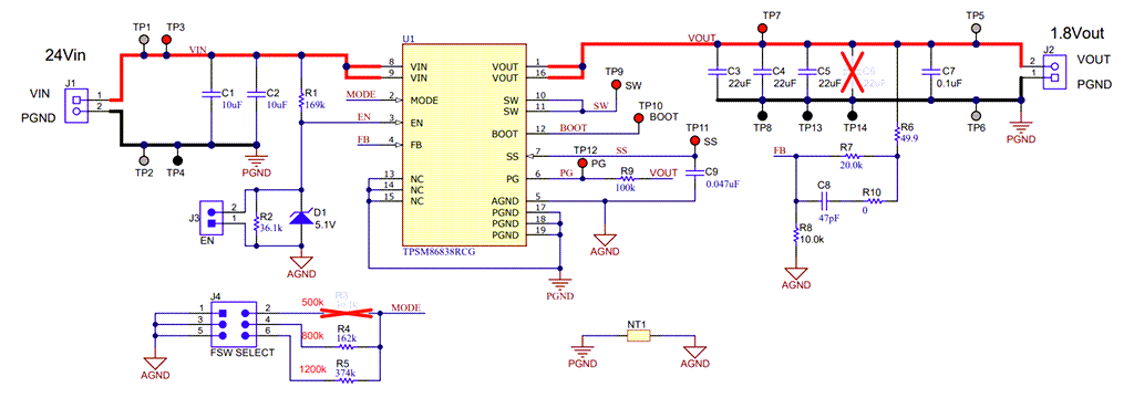
Schéma de principe
Publié le: 2024-02-08
| Mis à jour le: 2024-03-29
