Texas Instruments Modules Buck synchrones 3 A TPSM86325x
Les modules Buck synchrones 3 A TPSM86325x de Texas Instruments sont des modules Buck synchrones simples, faciles à utiliser, à haut rendement et haute densité de puissance. Ce composant dispose d’une tension d’entrée allant de 3 V à 17 V et prend en charge un courant continu jusqu’à 3 A. Les TPSM86325x utilisent le mode de contrôle D-CAP3 pour fournir une réponse transitoire rapide et prennent en charge des condensateurs de sortie à faible ESR sans compensation externe. Le dispositif peut prendre en charge jusqu’à 95 % du fonctionnement du rapport cyclique.Le TPSM863252 de Texas Instruments fonctionne en mode éco, ce qui maintient un haut rendement lors de charge légère. Le TPSM863257 fonctionne en mode FCCM, ce qui maintient la même fréquence et réduit l'ondulation de sortie dans toutes les conditions de charge. Ce dispositif intègre une protection complète via OVP, OCP, UVLO, OTP et UVP avec un hoquet. Le composant est disponible en boîtier QFN. La température de jonction est spécifiée de -40 °C à 125 °C.
Caractéristiques
- Configuré pour une large gamme d'applications
- Plage de tension d’entrée de 3 V à 17 V
- Plage de tension de sortie de 0,6 V à 10 V pour TPSM863252
- Plage de tension de sortie range de 0,6 V à 5,5 V pour TPSM863257
- Tension de sortie de 3,3 V fixe pour TPSM863253
- Tension de référence de 0,6 V
- Précision de référence de ±1 % à 25 °C
- Précision de référence de ±1,5 % de -40 °C à 125 °C
- MOSFET intégrés de 55 mΩ et 24 mΩ
- Faible courant de repos de 100 μA
- Fréquence de commutation 1,2 MHz
- Exploitation à grand rapport cyclique maximal de 95 %
- Tension de seuil EN de précision
- Temps de démarrage progressif standard fixe de 1,6 ms
- Facile à utiliser et conception de petite taille
- Mode éco TPSM863252, mode FCCM TPSM863257 et TPSM863253 à faible charge
- Mode de contrôle D-CAP3™ transitoire rapide
- Disposition facile avec condensateur d'amorçage et inductance intégrés
- Prise en charge du démarrage avec tension de sortie prépolarisée
- Non-verrouillage pour la protection OV, OT et UVLO
- Protection OC et NOC cycle par cycle
- Température de jonction de fonctionnement de -40 °C à 125 °C
- Boîtier QFN de 3,3 mm × 4 mm × 2 mm
Applications
- PSU serveur et réseau de commerçants
- Autres PSU/adaptateurs CA/CC
- Automatisation et commande d'usine
- Test et mesure
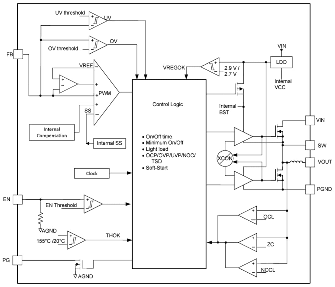
Schéma fonctionnel
Publié le: 2023-08-25
| Mis à jour le: 2024-04-01
