Texas Instruments Module d'alimentation abaisseur 6 A SWIFT™ TPSM843620
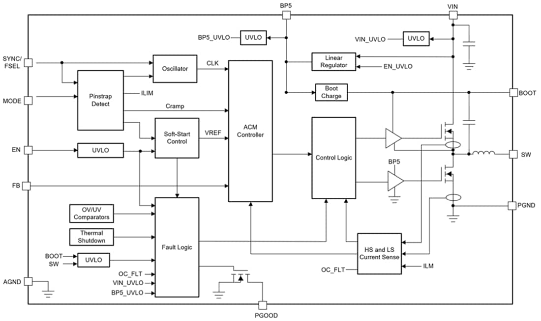
Le module d'alimentation abaisseur synchrone 6 A SWIFT™ TPSM843620 de Texas Instruments est un convertisseur CC-CC synchrone abaisseur très efficace, petit et flexible dans un boîtier de module de puissance MicroSiP facile à utiliser. Le module fonctionne jusqu'à l'entrée 18 V avec des fréquences fixes qui sont réglées par résistance par le concepteur du système. Le circuit intégré est compensé en interne, ce qui réduit les composants externes et la taille de la conception. Le condensateur haute fréquence intégré réduit le pic transitoire au niveau du nœud de commutation.Le module TPSM843620 de Texas Instruments utilise un contrôle de mode de courant avancé à fréquence fixe et à compensation interne. Le composant peut fournir une haute efficacité tout en fonctionnant à une fréquence de commutation allant jusqu'à 2,2 MHz. Le contrôleur à fréquence fixe peut fonctionner de 500 kHz à 2,2 MHz et être synchronisé avec une horloge externe à l'aide de la broche SYNC. Les autres caractéristiques comprennent une référence de tension de haute précision, des temps de démarrage progressif sélectionnables, un démarrage monotone sur des sorties pré-polarisées, des limites de courant sélectionnables, un UVLO réglable via la broche EN, et une suite complète de protections contre les pannes.
Caractéristiques
- Contrôle de mode courant avancé (ACM) à fréquence fixe compensée en interne
- Module d'alimentation MicroSiP à petit facteur de forme de 3,5 mm × 3,5 mm × 1,6 mm, boîtier DFM à 15 broches
- MOSFET intégrés à haute efficacité 25 mΩ et 6,5 mΩ , inductance et passifs de base
- Plage de tension d'entrée de 4 V à 18 V
- Plage de tension de sortie de 0,5 à 5,5 V
- Trois options de rampe PWM sélectionnables pour optimiser les performances de la boucle de commande
- Cinq fréquences de commutation sélectionnables (500 kHz, 750 kHz, 1 MHz, 1,5 MHz et 2,2 MHz)
- Synchronisable à une horloge externe
- Précision de la référence de tension de 0,5 V, ±0,5 % sur l'ensemble de la plage de températures
- Temps de démarrage progressif sélectionnable (0,5 ms, 1 ms, 2 ms et 4 ms)
- Démarrage monotone vers des sorties pré-polarisées
- Limites de courant sélectionnables pour permettre une exploitation à plus faible courant
- Activation avec verrouillage de sous-tension d'entrée réglable
- Moniteur de sortie Power Good
- Protection contre la surtension de sortie, la sous-tension de sortie, la sous-tension d'entrée, la surintensité et la surchauffe
- Compatible broche à broche avec 8 A - TPSM843820 et 3 A - TPSM843320
- Température de fonctionnement de -40 °C à +125 °C
Applications
- Infrastructure sans fil et équipement de communications filaires
- Réseaux optiques et fibres
- Test et mesure
- Médecine et santé
- Aérospatiale et défense
Schéma fonctionnel
Publié le: 2024-03-11
| Mis à jour le: 2024-10-21
