Texas Instruments Module d'alimentation Buck synchrone TPSM84338
Le module d'alimentation abaisseur synchrone TPSM84338 de Texas Instruments est un module à haute efficacité, à entrée haute tension, facile à utiliser et doté d'une grande flexibilité de conception. Ce module dispose d'une plage de tension d'entrée de 3,8 V à 28 V, d'une plage de tensions de sortie de 0,6 V à 17 V, d'un courant de sortie continu pouvant atteindre 3 A et d'une tension de référence de 0,6 V ±1 %. Le module d'alimentation TPSM84338 est conçu pour les systèmes alimentés par les rails de bus d'alimentation 5 V, 12 V, 19 V, et 24 V. Ce dispositif utilise un contrôle en mode de courant de crête avec compensation interne pour une réponse transitoire rapide et un bon réglage de charge et de ligne. Le module d'alimentation TPSM84338 prend en charge un courant de sortie continu pouvant atteindre 3 A, un courant de repos faible standard de 28 µA, et un rapport cyclique maximal de 98 %. Ce module d'alimentation à découpage est disponible dans un boîtier QFN de 3,3 mm x 4,5 mm x 2 mm. Les Applications typiques incluent le secteur médical et des soins de santé, les tests et mesures, l'automatisation des bâtiments, les réseaux câblés et les infrastructures sans fil.Le module d'alimentation TPSM84338 offre un contrôle de courant de pointe à fréquence fixe avec compensation interne pour une réponse transitoire rapide et un bon réglage de charge et de ligne. Ce module d'alimentation comprend un condensateur et une inductance de démarrage intégrés pour faciliter la mise en page de la carte PCB. Le module d'alimentation TPSM84338 offre des protections non verrouillées pour OTP, OCP, OVP, UVP et UVLO. Ce module d'alimentation à découpage offre un mode PFM/FCCM sélectionnable en conditions de charge légère et une fonction de démarrage progressif réglable/indicateur de bon fonctionnement.
Caractéristiques
- Configuré pour une large gamme de applications :
- Plage de tension d'entrée de 3,8 V à 28 V
- Plage de tensions de sortie de 0,6 V à 17 V
- Courant de sortie continu jusqu'à 3 A
- Tension de référence de 0,6 V ±1 % (-40 °C à 125 °C)
- Faible courant de repos de 28 µA (standard)
- Temps de commutation minimum d'allumage et d'extinction de 70 ns, 114 ns
- Temps d'allumage maximum de commutation de 8 µs
- Rapport cyclique maximal de 98 %
- Facilité d'utilisation et petite size >>> taille de conception
- Mode de contrôle du courant de crête avec compensation interne
- Fréquence sélectionnable de 200 kHz à 2,2 MHz
- Synchronisable de 200 kHz à 2,2 MHz avec une horloge externe (prise en charge du déphasage)
- PFM/FCCM sélectionnable en condition de charge légère
- Fonction de démarrage progressif et d'indicateur de bon fonctionnement réglable
- Bonnes performances EMI avec spectre étalé en fréquence et brochage optimisé
- Limite de protection contre les surintensités transitoires pour les MOSFET côté haut et côté bas
- Protections non verrouillées pour OTP, OCP, OVP, UVP et UVLO
- Condensateur et inductance de bootstrap intégrés pour faciliter la mise en page du PCB
- Température de fonctionnement de jonction de -40 °C à 125 °C
- Boîtier QFN de 3,3 mm x 4,5 mm x 2 mm
Applications
- Médecine et santé
- Test et mesure
- Automatisation du bâtiment
- Réseau câblé et infrastructure sans fil
- Systèmes d'alimentation distribuée avec entrées de 5 V, 12 V, 19 V et 24 V
Efficacité, VOUT = 5 V, fSW = 1 000 kHz
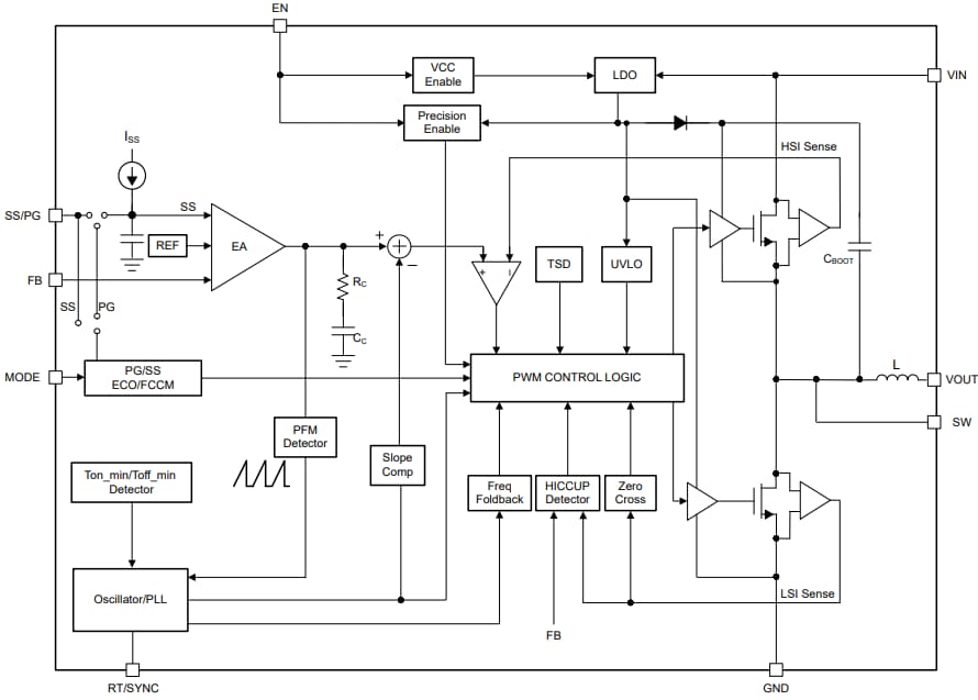
Schéma fonctionnel
Schéma
Publié le: 2025-01-24
| Mis à jour le: 2025-03-21
