Texas Instruments Modules Buck-Boost TPSM8310x
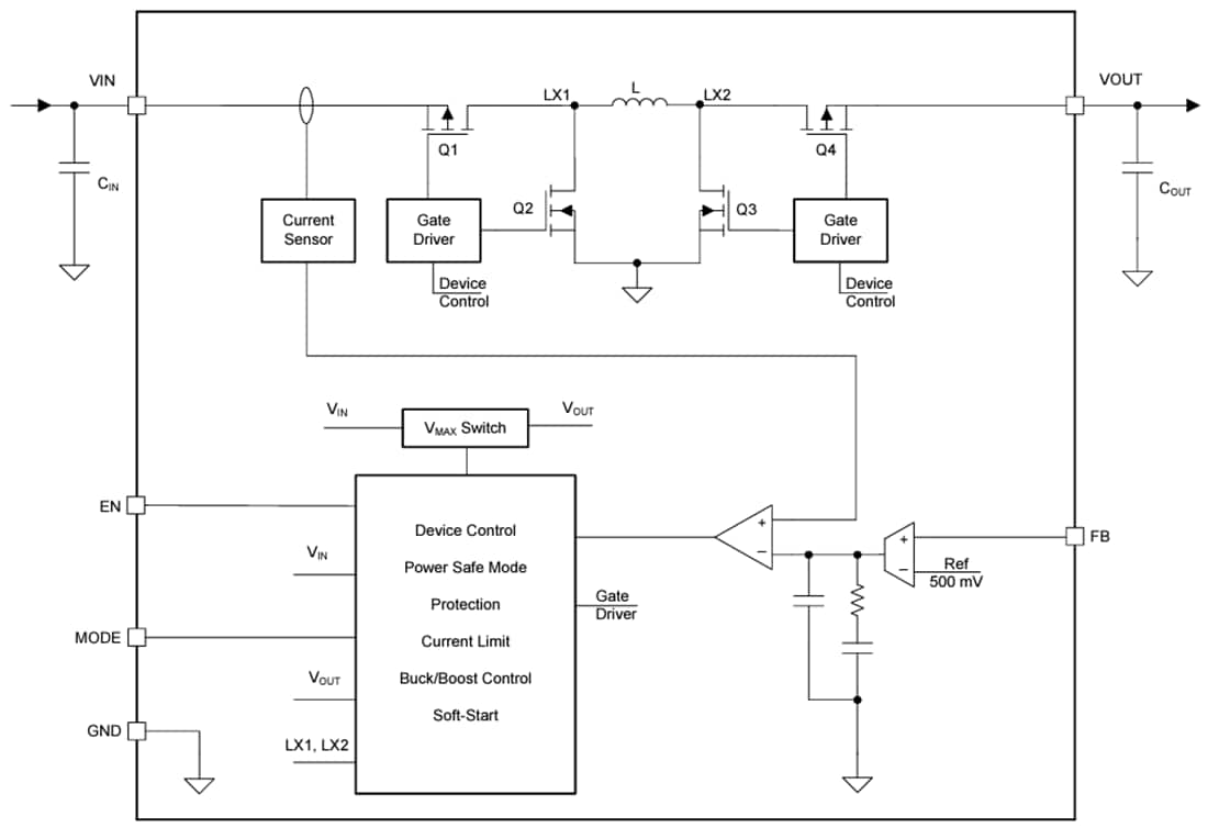
Les modules Buck-Boost TPSM8310x de Texas Instruments sont des modules d'alimentation MicroSiP™ Buck-Boost à fréquence constante et à contrôle de mode de courant de crête, optimisés pour les solutions de petite taille et à haute efficacité. Les modules d'alimentation intègrent une inductance pour simplifier la conception, réduire les composants externes et économiser de l'espace sur le circuit imprimé. Ces dispositifs ont une limite de courant de crête de 3 A (standard) et une plage de tension d'entrée de 1,6 V à 5,5 V. Le TPSM8310x fournit une solution d'alimentation pour les prérégulateurs et les stabilisateurs de tension du système.En fonction de la tension d'entrée, le TPSM8310x de Texas Instruments fonctionne automatiquement en mode boost, buck ou buck-boost 3 cycles lorsque la tension d'entrée est approximativement égale à la tension de sortie. Les transitions entre les modes se produisent selon un rapport cyclique défini et évitent les basculements indésirables au sein des modes afin de réduire l'ondulation de la tension de sortie. Le courant de repos de 8 µA et le mode d'économie d'énergie permettent d'obtenir la meilleure efficacité dans des conditions de charge légère ou nulle.
Caractéristiques
- Plage de tension d'entrée de 1,6 V à 5,5 V
- Tension d'entrée de l'appareil > 1,65 V pour le démarrage
- Plage de tension de sortie de 1,2 V à 5,5 V
- Vout de 1,0 V pris en charge en mode MIF
- Capacité de courant de sortie élevée, 3 A en courant de commutation de pointe
- Iout de 1,5 A pour VIN ≥ 3 V, VOUT = 3,3 V
- Iout de 1,2 A pour VIN ≥ 2,7 V, VOUT = 3,3 V
- Décharge de sortie active (TPSM83101 uniquement)
- Haute efficacité sur toute la plage de charge
- Courant de repos standard de 8 µA
- Mode d'économie d'énergie automatique et mode PWM forcé
- Architecture en mode Buck-Boost à courant de crête
- Transition fluide entre les modes
- Fonctionnement de courant direct et inverse
- Démarrage en sorties pré-polarisées
- Fonctionnement à fréquence fixe avec commutation de 2 MHz
- Caractéristiques de sécurité et de fonctionnement robuste
- Protection contre les surintensités et les courts-circuits
- Démarrage progressif intégré avec adoption de montée active
- Protection contre les surchauffes et les surtensions
- Véritable fonction d'arrêt avec déconnexion de charge
- Limite de courant direct et inverse
- Solution de petite taille
- Module d'alimentation MicroSiP™ avec inductance intégrée
- Boîtier µSiP 8 broches 2,0 mm × 2,6 mm × 1,2 mm (max)
Applications
- Stabilisateur de tension (datacom, modules optiques, refroidissement/chauffage)
- Régulation du point de charge (capteur câblé, adaptateur de port/câble et clé électronique)
- Pré-régulateur système (smartphone, tablette, terminal, télématique)
- Empreintes digitales, capteurs de caméra (verrouillage électronique intelligent, caméra réseau IP)
Fiches techniques
Schéma fonctionnel
Publié le: 2023-08-24
| Mis à jour le: 2024-12-18
