Texas Instruments Module d'alimentation de convertisseur Buck synchrone TPSM8291x
Le module convertisseur Buck synchrone TPSM8291x de Texas Instruments est un module Buck à faible bruit et faible ondulation avec compensation de filtre à perles de ferrite intégré. Ce module est un module convertisseur de mode courant à fréquence fixe et dispose d'une référence interne filtrée pour obtenir une sortie à faible bruit similaire à celle des LDO à faible bruit. Le module TPSM8291x obtient une faible ondulation de la tension de sortie en utilisant une fréquence de commutation de 2,2 MHz ou 1 MHz et une inductance H intégrée de 2,2μ. Ce module convertisseur est utilisé dans les infrastructures de télécommunications, les tests et mesures, l'aérospatiale et la défense (radar et avionique) et les applications médicales.Caractéristiques
- Bruit de sortie faible 20 µVRMS (gamme de fréquences de 100 Hz à 100 kHz)
- Ondulation de tension de sortie faible 10 µVRMS après la perle de ferrite
- PSRR élevé >65 dB (jusqu'à 100 kHz)
- Commande du mode de courant de pic de 2,2 MHz ou 1 MHz à fréquence fixe
- Synchronisable avec une horloge externe (facultatif)
- La compensation de boucle intégrée prend en charge la perle de ferrite pour le filtre L-C de deuxième étage avec un affaiblissement de 30 dB (facultatif)
- Modulation du spectre de diffusion (facultatif)
- Plage de tension d’entrée : de 3 à 17 V
- Plage de tension de sortie : de 0,8 V à 5,5 V
- RDSon 57 mΩ/20 mΩ
- Précision de la tension de sortie de ±1 %
- Entrée d'activation précise permettant
- Verrouillage de sous-tension défini par l'utilisateur
- Séquençage exact
- Démarrage progressif réglable
- Bonne puissance de sortie
- Décharge de sortie (facultative)
- Plage de température de jonction de -40 °C à 125 °C
- –55 °C à 125 °C pour les versions -ET
Applications
- Infrastructure de télécommunications
- Test et mesure
- Aérospatiale et défense (radar et avionique)
- Médical
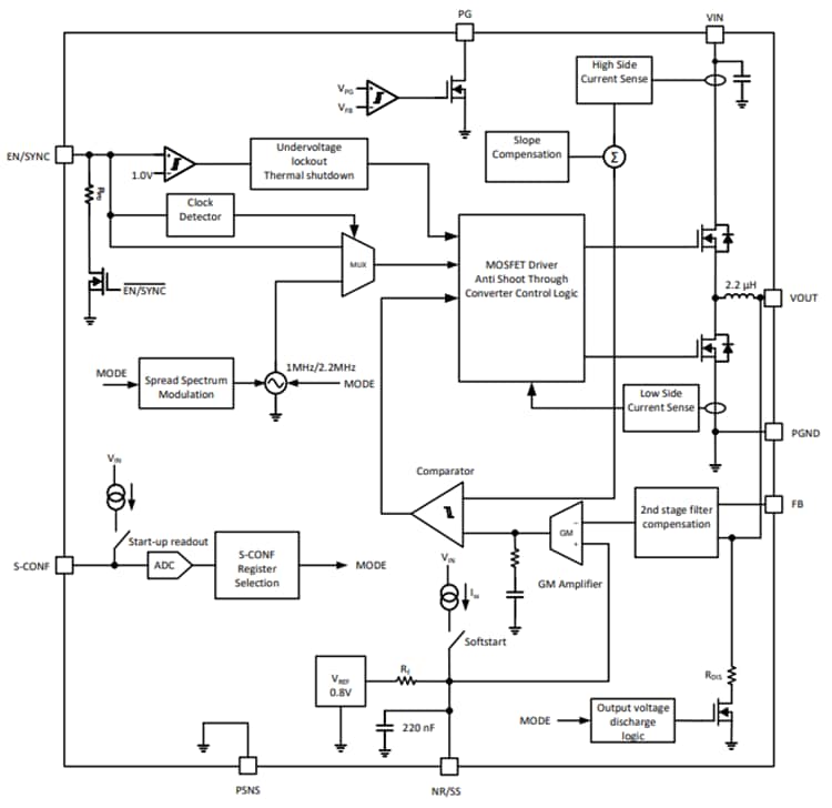
Schéma fonctionnel
Schéma du circuit d’application
Bruit de sortie contre fréquence
Publié le: 2023-02-21
| Mis à jour le: 2025-03-17
