Texas Instruments Module d'évaluation TPSM82816EVM
Le module d'évaluation TPSM82816EVM Texas Instruments est conçu pour évaluer le module TPSM82816 avec un convertisseur abaisseur de 6 A avec une inductance intégrée. Ce module de puissance est un module d'alimentation abaisseur de tension de 6 A compatible broche à broche avec synchronisation de fréquence dans un boîtier MicroSiP ™ de 3 mm x 4 mm x 1,6 mm. Le module TPSM82816EVM fournit une tension de sortie de 1,8 V avec une précision de 1 % pour des tensions d'entrée comprises entre 2,7 V et 6 V. Ce module d'évaluation est idéal pour les modules optiques, les tests et les mesures, la surveillance et le diagnostic des patients, les infrastructures sans fil et les applications de communication renforcées.Caractéristiques
- Module de puissance à courant de sortie de 6 A avec inducteur intégré
- Le module de puissance de 3 mm x 4 mm produit une solution d'une taille totale de 60 mm2
- Hauteur de 1,6 mm
- Plage de tension d'entrée de 2,7 V à 6 V
- Synchronisable à une horloge externe
Applications
- Modules optiques
- Test et mesures
- Surveillance et diagnostics des patients
- Infrastructures sans fil
- Communication renforcée
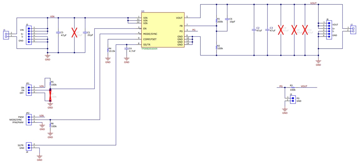
Schéma
Vue de dessus
Ressources supplémentaires
Publié le: 2023-02-21
| Mis à jour le: 2024-09-12
