Texas Instruments Module d'alimentation DC/DC Buck synchrone TPSM63608
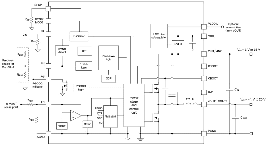
Le module d'alimentation DC/DC Buck synchrone TPSM63608 de Texas Instruments est une solution DC/DC 36 Vet 6 A hautement intégrée qui combine des MOSFET de puissance, une inductance blindée et des composants passifs dans un boîtier HotRod™ QFN amélioré. Le module possède des broches VIN et VOUT situées aux coins du boîtier pour un placement optimisé des condensateurs d'entrée et de sortie. Quatre pastilles thermiques plus grandes sous le module permettent un agencement simple et une manipulation facile dans la fabrication. Avec une tension de sortie de 1 V à 20 V, le TPSM63608 est conçu pour mettre en œuvre rapidement et facilement une conception à faible EMI dans un faible encombrement PCB. La solution totale nécessite seulement quatre composants externes et élimine la sélection des composants magnétiques et de compensation à partir du processus de conception.Bien que conçu pour une petite taille et une simplicité dans les applications à espace limité, le module TPSM63608 de Texas Instruments offre de nombreuses fonctionnalités pour des performances robustes : activation de précision avec hystérésis pour UVLO de tension d'entrée réglable, vitesse de montée du nœud de commutation programmable par résistance et spectre étalé pour une EMI améliorée. Avec des condensateurs VCC, bootstrap et d'entrée intégrés pour une fiabilité accrue et une densité plus élevée. Le module peut être configuré pour une fréquence de commutation constante sur la plage de courant à pleine charge (FPWM) ou une fréquence variable (PFM) pour une efficacité de charge légère plus élevée. Le module comprend un indicateur PGOOD pour le séquençage, la protection contre les pannes et la surveillance de la tension de sortie.
Caractéristiques
- Compatible avec la sécurité fonctionnelle
- Documentation disponible pour aider à la conception de systèmes de sécurité fonctionnels
- Module Buck synchrone polyvalent 36 VIN, 6 AOUT
- MOSFET, inductance et contrôleur intégrés
- Tension de sortie réglable de 1 V à 20 V
- Boîtier surmoulé 6,5 mm × 7,5 mm × 4 mm
- Plage de température de jonction de -40 °C à 125 °C
- Fréquence réglable de 200 kHz à 2,2 MHz
- Capacité de tension de sortie négative
- Rendement ultra élevé sur toute la plage de charge
- Efficacité maximale de 95 %+
- Option de polarisation externe pour une efficacité améliorée
- Pad exposé pour une faible impédance thermique (EVM θ JA =18,2 °C/W)
- Courant de repos d'arrêt de 0,6 µA (standard)
- Tension de chute standard 0,5 V à la charge 4 A
- Signatures EMI ultra-basses conduites et rayonnées
- Le boîtier à faible bruit avec deux voies d'entrée et des condensateurs intégrés réduit la sonnerie du commutateur
- Taux de dérive du nœud de commutation réglable par résistance.
- Satisfait les émissions CISPR 11 et 32 classe B
- Convient aux alimentations électriques évolutives
- Broche compatible avec le TPSM63610 (36 V, 8 A)
- Fonctions de protection inhérentes pour une conception robuste
- Entrée d'activation de précision et indicateur PGOOD à drain ouvert pour le séquençage, le contrôle et VIN UVLO
- Protections contre les surintensités et les arrêts thermiques.
Applications
- Test et mesure, aérospatiale et défense
- Contrôle et automatisation d'usine
- Alimentations abaisseur et inverseur Buck-Boost
Schéma fonctionnel
