Texas Instruments Modules d'évaluation TPSM365R6
Les modules d'évaluation TPSM365R6 de Texas Instruments sont conçus pour évaluer le TPSM365R6, un module CC/CC abaisseur synchrone. Ce module abaisseur CC/CC est capable de piloter jusqu'à 0,6 A de courant de charge à partir d'une large tension d'entrée jusqu'à 65 V. Les modules d'évaluation TPSM365R6 peuvent être configurés pour diverses tensions de sortie et fréquences de commutation sélectionnables. Ces modules disposent d'un large éventail de plages de tensions de sortie sélectionnables de 1,8 V à 12 V et d'une gamme de fréquences de commutation sélectionnable de 400 kHz à 2,2 MHz.Caractéristiques
- Large plage de tension d'entrée de 3 V à 65 V
- Tension de sortie réglable par cavalier
- Fréquence de commutation réglable par cavalier
- Jusqu’à 600 mA de courant de sortie
- Mode de commutation PFM
Connexions de carte
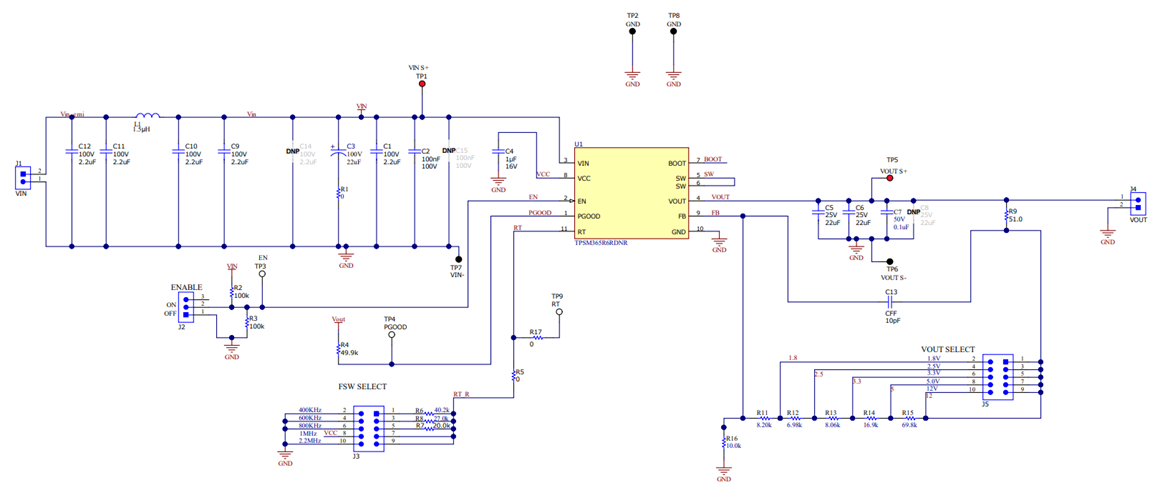
Schéma
Publié le: 2023-03-14
| Mis à jour le: 2023-04-06
