Texas Instruments Relais à semi-conducteurs renforcé TPSI2260-Q1
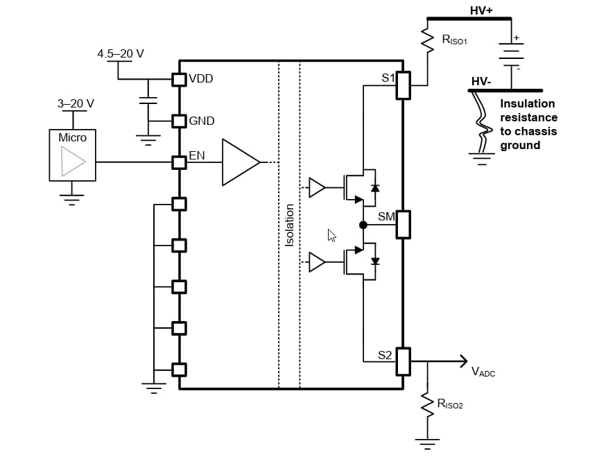
Le relais à semi-conducteurs isolé TPSI2260-Q1 deTexas Instruments a été conçu pour les applications industrielles et automobiles haute tension. Le relais à semi-conducteurs isolé met en œuvre une technologie d'isolation capacitive renforcée de haute fiabilité, combinée avec des MOSFET dos à dos internes, pour former une solution entièrement intégrée qui ne nécessite aucune alimentation électrique secondaire. La technologie d’isolation capacitive de TI ne présente pas de modes de défaillance d’usure mécanique ou de dégradation photographique qui sont communs aux relais mécaniques et aux relais photo, ce qui améliore la fiabilité du système. Le côté primaire du TPSI2260-Q1 ne consomme que 5 mA de courant d'entrée et intègre une broche EN de sécurité qui empêche la rétroalimentation de l'alimentation VCC. La broche VCC du dispositif doit être connectée à une alimentation système entre 4,5 V et 20 V et la broche EN doit être pilotée via une sortie GPIO avec une logique haute entre 2,1 V et 20 V dans la plupart des applications. De plus, dans d'autres applications, les broches VCC et EN peuvent être pilotées ensemble directement à partir de l'alimentation du système ou à partir d'une sortie GPIO. Le côté secondaire intègre des MOSFET dos-à-dos avec une tension de séparation de ±600 V de S1 à S2.Le MOSFET présenté offre une robustesse aux avalanches et une conception de boîtier adaptée thermiquement, lui permettant de résister aux tests de résistance diélectrique au niveau du système (Hi-Pot) et aux courants de surtension des chargeurs rapides CC allant jusqu'à 1 mA (3 mA pour le TPSI2260T-Q1) sans nécessiter de composants externes.
Le TPSI2260-Q1 de TI est homologué AEC-Q100 pour les applications automobiles.
Caractéristiques
- Homologué pour les applications automobiles
- AEC-Q100 de classe 1 : TA de -40 °C à +125 °C
- Faible EMI :
- Atteint les performances conformes à la norme CISPR25 de classe 5 sans composants supplémentaires
- MOSFET intégrés classés avalanche
- Conçu et qualifié pour la fiabilité des tests de tenue diélectrique (Hi-Pot)
- TPSI2260-Q1 IAVA = 1 mA pour des impulsions de 60 s
- TPSI2260T-Q1 IAVA = 3 mA pour des impulsions de 60 s
- Tension de sécurité de 600 V
- RON = 65 Q (TJ = 25 °C)
- IOFF = 1,22 uA à 500 V (TJ = 105 °C)
- Conçu et qualifié pour la fiabilité des tests de tenue diélectrique (Hi-Pot)
- Faible courant d'alimentation côté primaire :
- Courant à l’état passant de 5 mA (TJ = 25 °C)
- Courant à l’état bloqué de 3,5 μA (TJ = 25 °C)
- Compatible avec la sécurité fonctionnelle
- Documentation disponible pour faciliter la conception des systèmes ISO 26262 et IEC 61508
- Barrière d'isolation robuste :
- Durée de vie prévue >30 ans à une tension de fonctionnement de 1 500 VRMS/2 120 VCC
- Indice d'isolation renforcé. VISO, jusqu'à 5 000 VRMS
- Boîtier SOIC 11 broches (DWQ) avec broches larges pour des performances thermiques améliorées
- Distance d'isolement et ligne de fuite > 8 mm (primaire-secondaire)
- Distance d'isolement et ligne de fuite > 6 mm (sur les bornes du commutateur)
- Certifications liées à la sécurité
- DIN EN CEI 60747-17 (VDE 0884-17) (prévue)
- Programme de reconnaissance des composants UL 1577 (prévu)
Applications
- Relais à semi-conducteurs
- Systèmes hybrides, électriques et degroupes motopropulseurs
- Systèmes de gestion de batterie (BMS)
- Systèmes de stockage d’énergie (ESS)
- Énergie solaire
- Chargeur embarqué
- Infrastructure de chargement des véhicules électriques
Schéma d'application simplifié
Schéma fonctionnel
Publié le: 2026-02-10
| Mis à jour le: 2026-02-16
