Texas Instruments Relais à semi-conducteurs renforcés TPSI2240-Q1
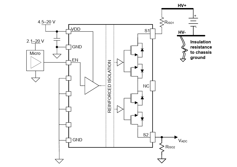
Les relais à semi-conducteurs renforcés TPSI2240-Q1 de Texas Instruments sont développés pour les applications automobiles et industrielles à haute tension. Le TPSI2240-Q1 utilise la technologie d’isolation capacitive renforcée de haute fiabilité en combinaison avec des MOSFET dos-à-dos internes pour former une solution intégrée qui ne nécessite aucune alimentation électrique côté secondaire.Le côté primaire du TPSI2240-Q1 ne consomme que 5 mA de courant d'entrée et dispose d'une broche EN de sécurité qui empêche toute possibilité de rétroalimentation de l'alimentation VDD. La broche VDD doit être connectée à une tension d'alimentation du système comprise entre 4,5 V et 20 V et la broche EN doit être pilotée par une sortie GPIO avec une logique HI entre 2,1 V et 20 V dans la plupart des applications. Dans d'autres applications, les broches VDD et EN peuvent être pilotées simultanément directement à partir de l'alimentation du système ou à partir d'une sortie GPIO. Aucune configuration de contrôle du TPSI2240-Q1 ne nécessite de composants externes supplémentaires, tels qu'une résistance et/ou un commutateur de côté bas, qui sont généralement requis.
Le côté secondaire est constitué de MOSFET dos à dos avec une tension de blocage de ±1,2 kV de S1 à S2. Le MOSFET TPSI2240-Q1 de TI offre une robustesse d'avalanche et une conception de boîtier adapté thermiquement qui lui permet de supporter de manière robuste les tests de tenue diélectrique au niveau du système (HiPot) et des courants de surtension de chargeur rapide CC allant jusqu'à 1 mA (0,6 mA pour TPSI2240C-Q1 et 3 mA pour TPSI2240T-Q1) sans nécessiter de composants externes.
Le TI TPSI2240-Q1 est homologué AEC-Q100 pour les applications automobiles.
Caractéristiques
- Homologué pour les applications automobiles
- AEC-Q100 de classe 1 : TA de -40 °C à +125 °C
- Faible EMI :
- Atteint les performances conformes à la norme CISPR25 de classe 5 sans composants supplémentaires
- MOSFET intégrés classés avalanche
- Conçu et qualifié pour la fiabilité des tests de tenue diélectrique (Hi-Pot)
- TPSI2240-Q1 IAVA = 1 mA pour des impulsions de 60 s
- TPSI2240C-Q1 IAVA = 0,6 mA pour des impulsions de 60 s
- TPSI2240T-Q1 IAVA = 3 mA pour des impulsions de 60
- Tension de sécurité de 1 200 V
- Ron = 130 Q (Tj = 25 °C)
- TON, TOFF < 700="">
- IOFF = 1,22 A à 1 000 V (Tj = 105 °C)
- Conçu et qualifié pour la fiabilité des tests de tenue diélectrique (Hi-Pot)
- Faible courant d'alimentation côté primaire :
- Courant à l’état bloqué de 3,5 pA (Tj = 25 °C)
- Compatible avec la sécurité fonctionnelle
- Documentation disponible pour faciliter la conception des systèmes ISO 26262 et IEC 61508
- Barrière d'isolation robuste :
- Durée de vie prévue >30 ans à une tension de fonctionnement de 1 500 VRMS/2 120 Vpc
- Indice d'isolation renforcé. Viso, jusqu'à 4 750 VRMS
- Boîtier SOIC 11 broches (DWQ) avec broches larges pour des performances thermiques améliorées
- Distance d'isolement et ligne de fuite > 8 mm (primaire-secondaire)
- Distance d'isolement et ligne de fuite > 6 mm (sur les bornes du commutateur)
- Certifications liées à la sécurité
- DIN EN CEI 60747-17 (VDE 0884-17) (prévue)
- Programme de reconnaissance des composants UL 1577 (prévu)
Applications
- Relais à semi-conducteurs
- Systèmes hybrides, électriques et degroupes motopropulseurs
- Systèmes de gestion de batterie (BMS)
- Systèmes de stockage d’énergie (ESS)
- Énergie solaire
- Chargeur embarqué
- Infrastructure de chargement des véhicules électriques
Schéma d'application simplifié
Schéma fonctionnel
