Texas Instruments Commutateur isolé automobile TPSI2140-Q1
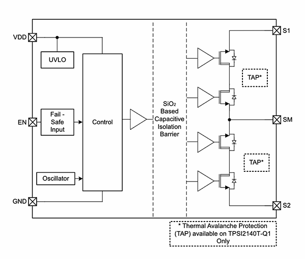
Le commutateur isolé automobile TPSI2140-Q1 de Texas Instruments est un relais à semi-conducteurs (SSR) isolé conçu pour les applications automobiles et industrielles à haute tension. Le TPSI2140-Q1 utilise la technologie d'isolement capacitif de haute fiabilité de TI en combinaison avec des MOSFET dos à dos internes pour former une solution entièrement intégrée ne nécessitant aucune alimentation côté secondaire. Le côté primaire complet du composant ne nécessite que 7,5 mA de courant d'entrée, permettant à l'utilisateur de piloter les broches VDD et EN à partir d'un GPIO à microcontrôleur unique et éliminant le besoin d'un commutateur côté bas externe utilisé dans les solutions de relais photo. L'utilisateur peut également choisir de connecter la broche VDD à une alimentation système entre 5 V et 20 V et piloter la broche EN à partir d'un GPIO. La broche EN dispose d'une sécurité intégrée empêchant toute possibilité de rétroalimentation de l'alimentation VDD.Le côté secondaire est constitué de MOSFET dos à dos avec une tension d'arrêt de ±1,4 kV de S1 à S2. La robustesse d'avalanche du MOSFET TPSI2140-Q1 et sa conception de boîtier thermiquement consciente lui permettent de survivre à un criblage à haut potentiel (HiPot) au niveau du système et à des courants de surtension de chargeur rapide CC jusqu'à 2 mA sans nécessiter de composants externes. La version TPSI2140T-Q1 du composant est équipée de la fonction de protection contre l'avalanche thermique (TAP) de TI lui permettant de prendre en charge des courants d'avalanche jusqu'à 5 mA.
Caractéristiques
- Plage de température automobile de -40 °C à +125 ºC, AEC-Q100 classe 1
- MOSFET intégrés avec une valeur nominale d'avalanche de 2 mA, jusqu'à 5 mA avec la version TPSI2140T-Q1
- Tension de sécurité de 1 400 V
- RON = 130 Ω (TJ = +25 °C)
- TON, TOFF <>
- Barrière d'isolement capacitif robuste
- > Durée de vie prévue de 26 ans à une tension de fonctionnementC RMS1 000 V / 1 414 V
- Indice d'Isolation, VISO, jusqu'à 3 750 VRMS/ 5 300 VCC
- Surtension maximale, VIOSM, jusqu'à 6 000 V
- CMTI standard ±100 V/ns
- Protection contre l'avalanche thermique (TAP) sur la version TPSI2140T-Q1
- Faible courant d'alimentation côté primaire :
- Courant à l'état passant : 7,5 mA
- Courant à l'état bloqué : 6 µA
- Boîtier SOIC (DWQ-11) avec PINS larges pour une capacité thermique améliorée
- Distance d'isolement primaire-secondaire
≥ 8 mm et distance d'isolement de ≥ 6 mm entre les bornes du commutateur
- Distance d'isolement primaire-secondaire
- Certifications liées à la sécurité
- DIN VDE V 0884-11:2017-01
- Programme de reconnaissance des composants UL 1577
Applications
- Relais statiques (SSR)
- Systèmes hybrides, électriques et groupes motopropulseurs
- Systèmes de gestion de batterie (BMS)
- Énergie solaire
- Chargeurs embarqués
- Chargeurs de véhicules électriques (EV)
Caractéristiques techniques
- Isolation nominale de 3 750 VRMS
- FET interne
- 1 canal
- Plage de tension d'alimentation de 4,5 V à 20 V
- Tension de charge : 1 400 V
- Imax 0,05 A
- Courant d'avalanche de 2 mA
- Temps d'allumage de 70 000 ns (activation)
- Temps d'arrêt de 100 000 ns (désactivation)
- Courant de fuite à l'état bloqué : 1 µA
- Boîtier SOIC à 11 broches de 10,3 mm x 7,5 mm
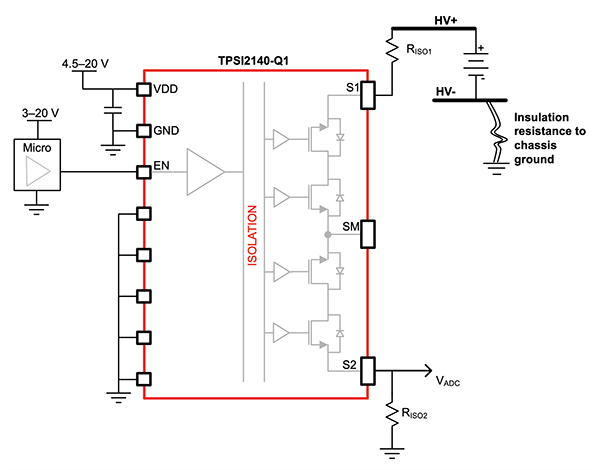
Schéma d'application
Schéma fonctionnel
Publié le: 2022-05-11
| Mis à jour le: 2023-08-15
