Texas Instruments Module d'évaluation TPSF12C3QEVM
Le module d'évaluation TPSF12C3QEVM de Texas Instruments permet aux utilisateurs d'évaluer les performances des circuits intégrés (CI) de filtres actifs autonomes contre le brouillage électromagnétique (EMI) TPSF12C3-Q1. La solution améliore le filtre EMI en mode commun (CM) dans les systèmes d'alimentation CA triphasés. Le CI TPSF12C3-Q1 fournit un chemin à faible impédance pour le bruit CM dans la gamme de fréquences d'intérêt pour la mesure EMI et aide à répondre aux limites prescrites pour les normes EMI. La carte TPSF12C3QEVM de Texas Instruments fournit une embase pour faciliter la connexion aux composants passifs du filtre EMI, qui comprennent généralement les bobines d'arrêt des courants de mode commun et les condensateurs Y. Idéalement, ce module est utilisé dans les chargeurs embarqués (OBC) pour véhicules électriques (EV), les onduleurs, les entraînements à moteur, les systèmes industriels et les régulateurs CA/CC triphasés pour les serveurs et les télécommunications.Caractéristiques
- Le CI de filtre EMI actif (AEF) permet jusqu'à 25 dB de réduction EMI en mode commun
- Réduction de plus de 50 % de la taille et du poids des bobines d'arrêt CM du filtre de ligne CA
- Performances EMI améliorées en mode commun pour les applications avec des entrées CA triphasées
- Plage de tension de 8 V à 16 V, 12 V nominal
- Configuration externe simple pour les systèmes d'alimentation CA triphasés
- Caractéristiques de protection intrinsèques ainsi qu'une une conception robuste et fiable
- Comprend une embase à angle droit pour un montage facile sur une carte de filtre EMI
- Conception de circuit imprimé à 4 couches entièrement assemblée, testée et éprouvée avec une empreinte totale de 25,4 mm × 20,3 mm
Applications
- OBC pour VE
- Appareils de soudure et autres systèmes industriels
- Convertisseurs et entraînements de moteurs
- Régulateurs CA/CC triphasés pour serveurs et télécoms
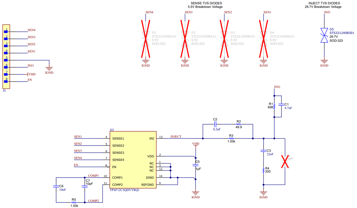
Schéma
Ressources supplémentaires
Publié le: 2023-02-10
| Mis à jour le: 2024-04-11
