Texas Instruments Pilote LED infrarouge Buck TPS92643-Q1
Le pilote LED infrarouge Buck TPS92643-Q1 de Texas Instruments dispose d'une large plage de tension d'entrée de fonctionnement de 5,5 V à 36 V et d'une tolérance de 40 V qui prend en charge la perte de charge pour 400 ms. Un contrôle adaptatif en mode courant moyen à temps basé sur la détection de courant de creux d'inductance est mis en œuvre sur le TPS92643-Q1. La commande adaptative du temps d'état actif présente une fréquence de commutation quasi constante, réglée entre 100 kHz et 2,2 MHz. La rétroaction en boucle fermée et la détection de courant d'inductance permettent une précision supérieure à ±4 % sur une large plage de températures d'entrée, de sortie et ambiante.Le pilote de LED à hautes performances peut moduler indépendamment le courant LED selon des techniques de gradation de MLI ou analogiques. En réglant la tension IADJ, une plage de variation analogique linéaire avec une plage supérieure à 15:1 est obtenue. La variation PWM du courant LED est obtenue en modulant directement la broche d'entrée UDIM correspondante avec le rapport cyclique et la fréquence souhaités. Cette fonction peut également être effectuée en réglant la tension analogique à l'APWM pour permettre une conversion analogique-PWM interne. Le générateur PWM interne convertit la tension analogique externe en la comparant à un signal de rampe interne de 1,4 kHz.
Le TPS92643-Q1 de Texas Instruments comprend un diagnostic avancé et une protection contre les défaillances comprenant : une limite de courant de commutateur cycle par cycle, une sous-tension d'amorçage, une LED ouverte, un court-circuit LED et un arrêt thermique. Le TPS92643-Q1 est disponible en boîtier HTSSOP à 16 broches endurci thermiquement de 6,6 mm × 5,1 mm avec un pas de fil de 0,65 mm.
Caractéristiques
- Les dispositifs sont homologués AEC-Q100 pour les applications automobiles
- Classe 1 (température de fonctionnement ambiante de -40 °C à +125 °C)
- Niveau de classification de composant HBM H1C
- Niveau de classification C5 CDM des dispositifs
- Plage de tension d'entrée de 5,5 V à 36 V
- Fonctionnement jusqu'à 5,15 V après le démarrage
- Le composant peut avoir jusqu'à 3 A en continu avec une précision de 4 %
- Contrôle adaptatif du courant moyen dans le temps
- Amplificateur de détection de courant côté haut à faible décalage
- Le composant est stable avec toute combinaison de condensateurs céramiques et aluminium
- Fréquence de commutation Programmable de 100 kHz à 2,2 MHz
- Fonctionnement de gradation avancé
- Gradation PWM de précision 1 000:1
- Gradation analogique de précision 15:1
- Conversion de cycle actif d'entrée analogique interne à PWM de 1,4 kHz
- Protection contre les surintensités du commutateur cycle par cycle
- Sortie indicateur de défaillance à drain ouvert
- Indication de défaillance de court-circuit LED, circuit ouvert et faisceau de câbles
- Protection contre les arrêts thermiques
Applications
- Phare
- Module pilote de LED de feux de brouillard avant
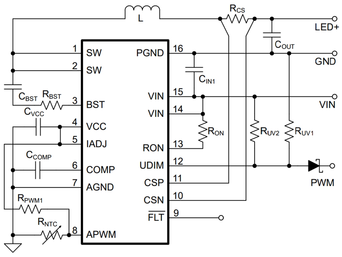
Schéma d'application du pilote LED Buck
