Texas Instruments Pilote de LED monocanal TPS92621-Q1
Le pilote de LED monocanal TPS92621-Q1 de Texas Instrument comprend une conception de gestion thermique unique pour réduire l'augmentation de la température de l'appareil. Le TPS92621-Q1 est un pilote linéaire directement alimenté par des batteries automobiles avec de grandes variations de tension pour produire des charges de courant complètes jusqu'à 300 mA. La résistance shunt est exploitée pour partager le courant de sortie et dissiper la puissance du pilote. Les capacités de diagnostic complet de l'appareil incluent une LED ouverte, un circuit LED court-circuit vers GND et une protection contre la surchauffe de l'appareil.La fonction « one-fails-all-fail » (une défaillance entraîne toutes les défaillances) du TPS92621-Q1 de Texas Instruments peut fonctionner avec d'autres pilotes LED, tels que les dispositifs TPS9261x-Q1, TPS9262x-Q1, TPS9263x-Q1 et TPS92830-Q1 pour répondre à différentes exigences.
Caractéristiques
- Homologué AEC-Q100 pour les applications automobiles
- Classe de température 1 (-40 °C à 125 °C, TA)
- Large plage de tension d'entrée de 4,5 V à 40 V
- Partage thermique par une résistance shunt externe
- Faible courant d'alimentation en mode défaut
- Régulation de courant unique de haute précision
- Sortie de courant jusqu'à 300 mA
- Précision de ±5 % sur l'ensemble de la plage de température
- Réglage du courant par résistance
- Broche MLI pour le contrôle de la luminosité
- Faible tension de décrochage
- Perte de niveau maximum de 300 mV pour 150 mA
- Perte de niveau maximum de 600 mV pour 300 mA
- Diagnostics et protection
- LED à circuit ouvert avec récupération automatique
- LED à court-circuit vers GND avec récupération automatique
- L'activation du diagnostic est fournie avec un seuil ajustable
- Bus de défauts configurable en mode « un échec, tous les échecs »
- Coupure thermique
- Plage de température de jonction de fonctionnement de -40 °C à +150 °C
Applications
- Éclairage arrière extérieur automobile
- Feux arrière
- Feux stop centraux surélevés
- Feux de position latéraux
- Petit éclairage extérieur automobile
- Poignée de porte
- Indicateur de détection d'angle mort
- Entrée de chargement
- Éclairage intérieur automobile
- Console supérieure
- Lampe de lecture
- Applications de pilote de LED à usage général
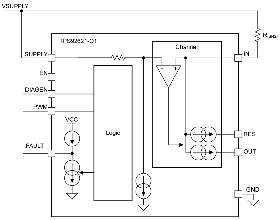
Diagramme fonctionnel
Publié le: 2024-01-24
| Mis à jour le: 2025-03-06
