Texas Instruments Pilote LED de phare automobile TPS92602-Q1
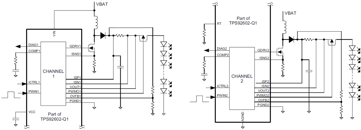
Le pilote LED de phare automobile TPS92602-Q1 Texas Instruments est un pilote LED de courant côté haut à double canal. Avec sa protection complète et ses diagnostics, ce composant est dédié et idéal pour l'éclairage frontal automobile. La base de chaque pilote indépendant est un contrôleur Boost à mode courant de crête. Chaque contrôleur dispose d'une boucle de rétroaction en courant avec un shunt de détection de courant côté haut et une boucle de rétroaction en tension avec un réseau externe de diviseur de résistances. Chaque contrôleur dispose de deux boucles de rétroaction indépendantes, une boucle de rétroaction en courant avec un shunt de détection de courant côté haut et une boucle de rétroaction en tension avec un réseau externe de diviseur de résistances. Ce contrôleur fournit une tension constante en sortie ou un courant constant en sortie. La charge connectée détermine si le dispositif régule un courant de sortie constant (si le circuit atteint une consigne de courant plus tôt que la consigne de tension) ou une tension de sortie constante (si le circuit atteint un point de déclenchement de tension en premier, par exemple, en condition à charge ouverte).Caractéristiques
- Qualified for Automotive Applications
- AEC-Q100 Qualified With the Following Results
- Device Temperature Grade 1: -40°C to 125°C Ambient Operating Temperature
- Device HBM ESD Classification Level 2
- Device CDM ESD Classification Level C4B
- 4V-40V (45V Abs. Max.) Input Voltage
- 4V-75V (80V Abs. Max.) Output Voltage
- Fixed-Frequency Current-Mode Controller With Integrated Slope Compensation
- Two Regulation Loops, Constant-Current Output, and Constant-Voltage Output
- High-Side Current Sense
- 150mV or 300mV Sense Voltage (EEPROM Option)
- ±6mV Offset (Achieving Approx. 4% or 2% LED Current Accuracy)
- Output Voltage Sense, Internal Voltage Reference: 2.2V ±5%
- Integrated Low-Side NMOS-FET Driver: Peak Gate-Drive Current Typ. 0.7A
- Frequency Synchronization
- Both PWM Dimming and Analog Dimming
- Diagnostic
- High-Side Current (LED Current) Available as Analog Output
- Open-LED and Short-to-GND Detection
- Shorted Output Protection
- Internal Under- and Overvoltage Lockout
Applications
- Automotive Headlight LED Driver
- High-Brightness LED Applications
Typical Schematic
Publié le: 2014-12-17
| Mis à jour le: 2022-03-11
