Texas Instruments Contrôleur linéaire de commande directe contrôlée par commutateur TPS92410
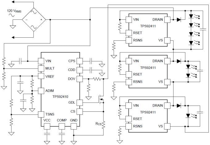
Le contrôleur linéaire de commande directe contrôlée par commutateur TPS92410 Texas Instruments est un pilote linéaire de pointe avec une haute tension de démarrage, conçu pour être utilisé dans les applications d'éclairage DEL à faible puissance, hors ligne. Il peut être utilisé pour réguler le courant DEL moyen à travers les DEL en conjonction avec le commutateur à commande directe TPS92411. Le TPS92410 dispose d'une tension de référence qui peut être utilisée pour établir le niveau de courant de même que le seuil de repli thermique. Un multiplicateur est inclus pour obtenir un excellent facteur de puissance tout en gardant une bonne régulation de ligne. Ses autres caractéristiques incluent un verrouillage en sous-tension, une protection de surtension, une détection d'atténuation de phase directe avec changement vers un mode à courant constant, un repli thermique et un arrêt thermique.Caractéristiques
- A multiplier for Good PFC, Line Regulation, and Low THD
- VIN Range From 9.5V to 450V
- Compatible with Phase Dimmers
- Analog Dimming Input with LED Turn-Off
- Programmable Overvoltage Protection
- Precision 3V Reference
- Thermal Foldback
- Thermal Shutdown
- No Inductor Required
- 13 Pin, High-Voltage, SOIC Package
Applications
- LED Drivers
- LED Light Bulb Replacement
Simplified Schematic
Evaluation Modules
Texas Instruments TPS92410EVM-001 and TPS92410EVM-002 Evaluation Modules implement a 120V or 230V linear regulator dimming solution using theTPS92410 and TPS92411 integrated circuits from Texas Instruments. The TPS92410 is a linear controller with analog dimming functionality, thermal foldback, and a mode switch function to improve compatibility with phase dimmers. The EVM can support applications of ~5.5W or up to ~12W.
View Product List
Publié le: 2014-09-10
| Mis à jour le: 2022-03-11
