Texas Instruments Module d'évaluation TPS92201AEVM
Le module d'évaluation TPS92201AEVM de Texas Instruments évalue les performances du régulateur à découpage abaisseur synchrone TPS92201A conçu pour les applications de pilotes de LED. Ce module fonctionne sur une plage de tension d'entrée de 2,2 V à 5,5 V et offre une efficacité jusqu'à 95 %. Le TPS92201AEVM est ajusté pour un courant de sortie par défaut de 0,5 A à l'entrée MLI du cycle de service de 3,3 V/100 %. Ce module comprend un courant d'arrêt de 1 μA, une fréquence de commutation de 1,5 MHz, une tension de régulation de rétroaction de 100 mV et une gradation analogique 1 % à 100 %. Le module d'évaluation TPS92201AEVM est utilisé dans les sonnettes vidéo, les caméras pour maison intelligente, les caméras IP, les lampes de poche et les accessoires pour pilotes.Caractéristiques
- Tension d'entrée maximale : 5,5 V
- Rendement jusqu'à 95 %
- Courant de repos de fonctionnement : 35 μA
- MOSFET 200 mΩ (côté haut) /160 mΩ (côté bas)
- Courant d'arrêt : 1 µA
- Cycle de service de commutation jusqu'à 100 %
- Fréquence de commutation 1.5MHz
- Plage de fréquence d'entrée MLI de 20 kHz à 200 kHz
- Gradation analogique de 1 % à 100 %
- Plage de tensions de sortie de 0,1 V à VIN
- Tension de régulation de rétroaction de 100 mV
- Mode MLI forcé pour une ondulation à faible rendement
- Mode d'économie d'énergie pour une efficacité élevée en charge légère (pour TPS92201A)
- Démarrage logiciel interne
- Protection complète avec surintensité, LED ouverte/courte et résistance FB ouverte/courte
- Protection contre les arrêts thermiques
- Disponible dans un boîtier SOT563 très petit
Applications
- Sonnettes vidéo
- Caméras domestiques intelligentes
- Caméras sur IP
- Lampes torches
- Accessoires pour passagers
- Caméras pour ordinateurs portables
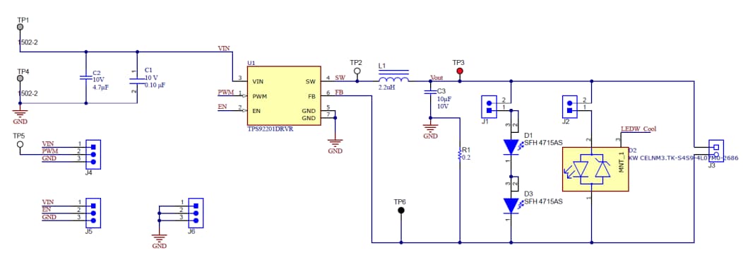
Schéma
Publié le: 2024-01-09
| Mis à jour le: 2025-03-05
