Texas Instruments AFE TPS8804 pour détection de fumée commerciale
Le frontal analogique (AFE) TPS8804 de Texas Instruments pour la détection de fumée commerciale intègre tous les amplificateurs et pilotes requis pour un détecteur de fumée. Ce détecteur de fumée est un système de détection de fumée photoélectrique à onde double et de monoxyde de carbone (CO). La haute flexibilité du TPS8804 de Texas Instruments est idéale pour les systèmes de détection de fumée où la précision et la consommation d'énergie sont essentielles.Caractéristiques
- AFE de chambre photo
- Doubles pilotes LED à courant programmable 8 bits
- Compensation de température du courant LED
- Ampli op à décalage ultra-faible pour photodiodes
- Étage de gain programmable et contournable
- AFE de capteur de monoxyde de carbone
- Étage de gain de décalage ultra-faible
- Gain et référence programmables
- Gestion de l’alimentation
- LDO programmable pour un microcontrôleur externe
- Émetteur et récepteur d'interface SLC
- Consommation d'énergie ultra-faible
- Interface série I2C
- Large plage de tension d'entrée
Applications
- Détecteur de fumée et de CO
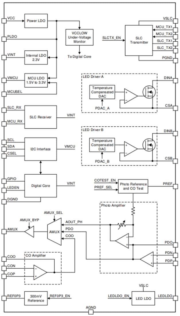
Schéma fonctionnel
Publié le: 2020-06-03
| Mis à jour le: 2024-06-24
