Texas Instruments AFE TPS8802 pour détecteur de fumée résidentiel
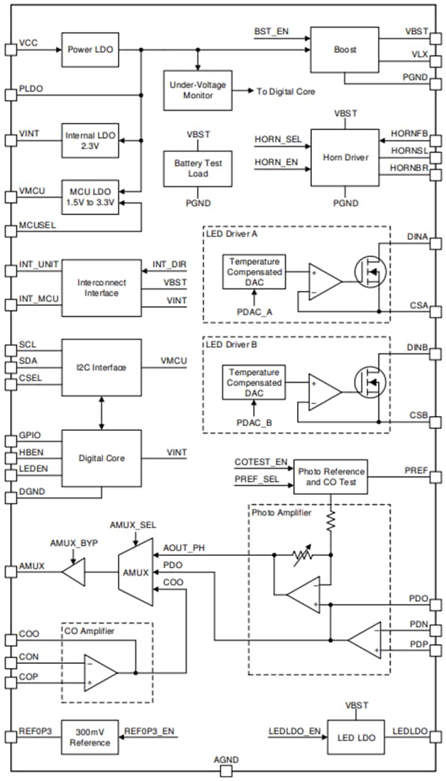
Le frontal analogique (AFE) TPS8802 de Texas Instruments pour détecteur de fumée résidentiel intègre tous les régulateurs, amplificateurs et pilotes requis pour un détecteur de fumée. Ce détecteur de fumée est un détecteur de fumée photoélectrique à onde double et un système de détection de monoxyde de carbone (CO). Sa haute flexibilité est idéale pour les systèmes de détecteur de fumée pour lesquels la précision et la consommation d'énergie sont essentielles. La large plage de tension d'entrée combinée à une faible consommation d'énergie en veille et à des caractéristiques d'économie d'énergie prennent en charge un fonctionnement de batterie/pile de 10 ans à partir d'une seule batterie/pile principale au lithium. Le TPS8802 de Texas Instruments prend également en charge les détecteurs de fumée de secours sur batterie/pile, restant alimentés de manière transparente lorsque l'alimentation secteur chute ou si la batterie est déconnectée.Caractéristiques
- AFE de chambre photo
- Doubles pilotes LED à courant programmable 8 bits
- Compensation de température du courant LED
- Ampli op à décalage ultra-faible pour photodiodes
- Étage de gain programmable et contournable
- AFE de capteur de monoxyde de carbone
- Étage de gain de décalage ultra-faible
- Gain et référence programmables
- Pilote de klaxon
- Pilote auto-résonnant pour piézos à trois bornes
- Prise en charge MLI pour la voix sur les piézos à deux bornes
- Gestion de l'alimentation
- LDO programmable pour un microcontrôleur externe
- Convertisseur élévateur pour klaxon, interconnexion
- Bus d'interconnexion pour communication multi-alarmes
- Consommation d'énergie ultra-faible
- Interface série I2C
- Charge de test de batterie programmable
Applications
- Détecteur de fumée et de CO
Schéma fonctionnel
Publié le: 2020-06-02
| Mis à jour le: 2024-06-24
